特定技能外国人の就業を促進したい

支援総額
目標金額 500,000円
- 支援者
- 0人
- 募集終了日
- 2024年10月4日

ごかつら池どうぶつパーク|命を守り、次世代へ繋ぐ小さな動物園の挑戦
#観光
- 現在
- 10,580,000円
- 支援者
- 615人
- 残り
- 20日

継続寄付でミャンマーに希望を ~繋がる支援で避難民の明日を~
#国際協力
- 総計
- 109人

ワンラブ助っ人募集中!|ルワンダでずっと義足を作り続けるために!
#国際協力
- 総計
- 89人

神戸朝鮮高級学校の生徒たちにより良い教育環境を!継続支援にご協力を
#地域文化
- 総計
- 90人

「なまけものの通りみち」となる生物回廊農園を共に作り育てましょう!
#国際協力
- 総計
- 56人

あなたの寄付がウクライナの子どもたちの未来を広げます
#国際協力
- 総計
- 54人

【月500円〜】西神戸朝鮮初級学校を支援!子供達の明るい未来の為に
#地域文化
- 総計
- 60人
プロジェクト本文
▼自己紹介
みゆ幸業株式会社 代表取締役 水落 雄一朗
昭和51年生まれ 佐賀市出身 北海道 静岡県 福岡県育ち
福岡大学マンドリンクラブ卒業後、東証一部上場大手商工ローン会社就職。
その後、東証一部上場コンサルタント会社ベンチャー・リンクで、金融機関の渉外担当者コンサルティングに従事。
その後、NTTコム エンジニアリング NTTドコモでの就業を経て、令和5年6月にみゆ幸業株式会社を設立。代表取締役に就任。
▼プロジェクトを立ち上げたきっかけ
以下のグラフをご覧ください。
このグラフは、1947年から2023年までの日本の人口を3つの階層に分けて作成したグラフです。
このうち、15~64歳を「生産年齢人口」というのですが、1995年の8,726万人をピークに減少しており、昨年は7,402万人となっております。率にすると15.2%減少、減少幅にすると1,324万人減少しております。
この減少幅ですが、日本最大の地方行政府、東京都の人口より100万人程度少ないだけで、どれだけ生産年齢人口、つまり労働力が減少しているかが分かると思われます。
この生産年齢の人口の頭打ちと同じタイミングで、日本のGDPの伸びも止まっております。
政府はこうした慢性的な労働力不足を受けて、特定技能制度、という制度を2019年に設立し、12分野に限って、特定技能資格を持った外国人の就労を認めました。
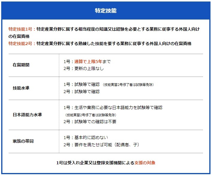
外国人が特定技能となり得るための資格は以下の通りです。
(出典:外務省HP https://www.mofa.go.jp/mofaj/ca/fna/ssw/jp/overview/)
特定技能の資格を取るためには、当該産業分野に関する専門知識と、日本語の試験に合格する必要がある狭き門です。
なお、2号は1号の期間(5年)で優良な実績を持っており、かつ技能水準の試験に合格することで、在留期限なく日本にいられるというものです。
では、現状日本でどれだけ特定技能外国人が就労しているかというと、昨年12月末の段階で20万人を超えております。
(出入国在留管理庁資料より 水落雄一朗作成)
指数関数的に増加しております。一方で、政府は特定技能外国人の受け入れを、これまでの12分野から、ドライバーなどの人手不足が特に顕著な産業分野にも導入することとして、これまでの34.5万人から82万人の受け入れに増やすことを閣議決定しております。
(出典:NHK HP NHKより掲載許諾済み https://www3.nhk.or.jp/news/html/20240329/k10014406221000.html)
政府は今の人数の4倍を増やす予定であり、今後ますます外国人人材の需要が高まることが想定されます。
しかし、人材が不足していても外国人を登用するのが不安、といった事業者も多くみられます。
こういった事業者に特定技能外国人を登用するハードルを下げる必要があります。
現在、特定技能外国人を1人採用するだけでも、どんなに安くても20万円~30万円程度かかり、こうした初期費用の高さもネックとなっております。
正直、外国人であることに変わりはないのですが、日本語はできるし当該産業分野に関する専門知識を有している点では、日本人よりも優秀だったりします。しかし、レイトマジョリティからすると、外国人というだけで敬遠している節があります。
人材を募集しているにもかかわらず、外国人を募集していないという理由が正直よくわかりません。
考えられうるのは言語・文化的要素の壁となりますが、「企業は人なり」という言葉があるほど、従業員教育は重要であり、多面的な文化を受け入れる教育をすることによって人手不足を解消することができるのであれば、そうするべきであると考えております。
▼プロジェクトの内容
結論から申し上げますと、特定技能外国人の雇用主となる事業者と外国人をマッチングするプラットフォームの構築を行います。
現在、いくつかプラットフォームはあるのですが、選ぶ権利があるのは雇用主側だけであり、外国人側には選ぶ権利がありません。
また、雇用主が外国人を登用した場合の成果報酬が数十万円になり、採用すればするほどの従量課金となっております。
弊社では、外国人の選択の幅を広げるため、また、事業者側にもより幅広い外国人の選択の幅を広げるためのプラットフォームの構築を検討しております。
具体的には、雇用主、外国人双方とも募集要項とプロフィールシートを記載いただき、外国人が募集要項を見て、関心のある雇用主にエントリーします。応募がきた雇用主はプロフィールシートを見て採用の可否を判断します。
この際、外国人が雇用主の募集要項をクリックした数に応じて、雇用主が事前に設定していた480円~980円のクリック課金とし、課金金額の大きい事業者をページの先頭に表示されるようにします。
プラットフォーム構築後、雇用主並びに外国人の募集方法は以下の通りの戦略にて実施いたします。
▼プロジェクトの展望・ビジョン
本プラットフォームの構築により、特定技能制度の雇用主偏重主義から、雇用主・外国人双方平等主義に変更することにより、特定技能制度の円滑化を目的としております。
ミャンマーの事例とはなりますが、ミャンマーは現在軍事政権です。そのため、大学就学中に軍事政権により大学・国を追われた、5か国語を話せる母国ではエリートとされている人材が特定技能で就業することを夢見ているという事例は枚挙にいとまがありません。
日本はもちろん日本人のものです。ただ、日本人だけのものではありません。日本は四方を海で囲まれているため、国際社会の一員であるという意識が私も含めて薄いですが、食料やエネルギーの大半を輸入に頼っている日本にとって、国際社会の一員であることは忘れてはいけません。
少子化という自らまいた種をどうリカバーするか。そこは、日本人全体が大局的俯瞰的視点に立って、特定技能外国人を活用することで、今一度日本を世界の大国に導いていく、それができるのはほかならぬ日本人の決断次第です。
- プロジェクト実行責任者:
- 水落 雄一朗(みゆ幸業株式会社)
- プロジェクト実施完了日:
- 2025年9月30日
プロジェクト概要と集めた資金の使途
みゆ幸業株式会社が特定技能外国人の雇用主となる事業者と、特定技能外国人との橋渡しを行うインターネット上のプラットフォーム(マッチングサイト)を構築し、雇用主の採用をより安価に、外国人は雇用主を選べるようにすることで、特定技能制度の円滑化を目的とする。資金使途としては、プラットフォームの構築の費用の一部として充当する。
リスク&チャレンジ
- プロジェクトに必要な金額と目標金額の差額について
- 自己資金並びに融資で賄う。
あなたのシェアでプロジェクトをさらに応援しよう!
プロフィール
昭和51年佐賀市出身 北海道・静岡県・福岡県育ち 福岡大学マンドリンクラブ卒業後、東証一部大手商工ローン会社に就職。 その後東証一部コンサルタント会社ベンチャー・リンクに勤務し、主に信用金庫の渉外職員向けコンサルティングを実施。 令和5年6月にみゆ幸業株式会社を設立。代表取締役に就任。
あなたのシェアでプロジェクトをさらに応援しよう!
リターン
1,000円+システム利用料
感謝のメール
大恩に対して溢れる感謝のメールをお送りします。
- 申込数
- 0
- 在庫数
- 制限なし
- 発送完了予定月
- 2024年12月
3,000円+システム利用料
ハンドタオル
慈悲深いあなたに輝く水滴は涙?汗?その水滴を拭うハンドタオルをお送りします。
大きさ 30×30cm
- 申込数
- 0
- 在庫数
- 制限なし
- 発送完了予定月
- 2024年12月
1,000円+システム利用料
感謝のメール
大恩に対して溢れる感謝のメールをお送りします。
- 申込数
- 0
- 在庫数
- 制限なし
- 発送完了予定月
- 2024年12月
3,000円+システム利用料
ハンドタオル
慈悲深いあなたに輝く水滴は涙?汗?その水滴を拭うハンドタオルをお送りします。
大きさ 30×30cm
- 申込数
- 0
- 在庫数
- 制限なし
- 発送完了予定月
- 2024年12月
プロフィール
昭和51年佐賀市出身 北海道・静岡県・福岡県育ち 福岡大学マンドリンクラブ卒業後、東証一部大手商工ローン会社に就職。 その後東証一部コンサルタント会社ベンチャー・リンクに勤務し、主に信用金庫の渉外職員向けコンサルティングを実施。 令和5年6月にみゆ幸業株式会社を設立。代表取締役に就任。











