
支援総額
目標金額 5,000,000円
- 支援者
- 408人
- 募集終了日
- 2021年11月26日

継続寄付でミャンマーに希望を ~繋がる支援で避難民の明日を~
#国際協力
- 総計
- 111人

311人募集中!|311子ども甲状腺がん裁判応援サポーター
#災害
- 総計
- 275人

児童労働をゼロに!都市へ働きに出される子どもを地方部で防ぐ
#子ども・教育
- 現在
- 2,701,000円
- 支援者
- 202人
- 残り
- 3日

夜の世界で孤立・困窮している女性たちに、必要な支援を届けたい
#医療・福祉
- 総計
- 162人

行き場のない猫たちに幸せな明日を届けたい。保護猫たちの医療費支援を
#動物
- 現在
- 1,712,000円
- 支援者
- 131人
- 残り
- 30日

東京国立博物館|価値ある文化財を救い出す。源氏物語図屏風、修理へ
#伝統文化
- 現在
- 59,305,000円
- 寄付者
- 2,842人
- 残り
- 30日

緊急支援|フィリピン地震へのご支援を
#国際協力
- 現在
- 1,628,000円
- 寄付者
- 222人
- 残り
- 11日
プロジェクト本文
終了報告を読む
ハンセン病への凄まじい差別は、
司法の判断をも誤らせた。
「特別法廷」で死刑になった、
Fさんの無念を晴らしたい。
1962年9月14日、無実を叫びながらも死刑執行により亡くなったFさん。
ハンセン病を理由とする「特別法廷」での審理は、証拠不十分もさることながら、弁護人を含む法曹関係者のすべてが感染を恐れ、「予防衣」を着用、証拠物を箸で扱うなど、Fさんの人間としての尊厳を根こそぎ奪い取るものでした。
2020年2月26日、熊本地裁は菊池事件の「特別法廷」での審理について、憲法違反であるとの判決を出しました。
ハンセン病に対する国家政策が誤りであったとはいえ、差別・偏見をしたのは私たち社会です。
社会の一員として、私たちには、ハンセン病に対する差別・偏見を取り除く責務があるものと考えます。
菊池事件に「国民的再審請求」を。
一人でも多くの皆様とともに、歩みを進めたいのです。
菊池事件再審弁護団
●ご支援金は、訴訟実費、広く国民の皆様に今回の「国民的再審請求」について知っていただくための広報活動費に充てさせていただきます。
●「国民的再審請求」は憲法16条が保障する請願権に基づく最終手段で、これまでに前例のない再審請求です。私たちは、憲法違反の刑事裁判を放置することは、日本国憲法を蔑ろにする行為であると考えます。
--------------------------------------------------------------------------
▼ index
--------------------------------------------------------------------------
菊池事件とは
1951年8月、「無らい県運動」が苛烈を極める中、熊本県北部の元村役場職員で、村内のハンセン病患者の現地調査を行ったAさんを被害者とする殺人未遂事件(第1事件)が発生。Aさんの通報により、ハンセン病療養所・菊池恵楓園への入所勧告を受けたFさん(当時29歳)が、Aさんを逆恨みしたことによる犯行とされ、逮捕されました。
翌年7月、折しもFさんが菊池恵楓園内にある留置場から逃走していた中で、同一被害者に対する殺人事件(第2事件)が発生します。
これら2つの事件はいずれもFさんの犯行とされ、本人の全面否認にもかかわらず、1953年8月、熊本地裁は、菊池恵楓園に隣接する熊本刑務所・菊池医療刑務支所内の「特別法廷」*で死刑判決を言い渡しました。Fさんの控訴・上告も棄却され、死刑判決は確定しました。
これら2つの事件をあわせて「菊池事件」と呼んでいます。
*「特別法廷」とは
通常の裁判所に対して、裁判所法に基づき例外的に裁判外で開かれる法廷のこと。
菊池事件を題材にした映画「新・あつい壁」より
「特別法廷」での審理
この事件の最大の問題は、「特別法廷」の内容です。
✔ 徹頭徹尾取られた差別的扱い
証拠がおよそ不十分であることもさることながら、Fさんに対し、弁護人を含むその場にいた法曹関係者のすべてが、ハンセン病の感染を恐れて「予防衣」を着用し、証拠物を箸で扱うなどの対応をして、Fさんの人間としての尊厳を根こそぎ奪い取ったのです。
✔ “弁護人不在”の審理
また、本人が全面否認しているにもかかわらず、弁護人は「何も言うことはない」と述べて、検察官提出証拠に同意し、事実上”弁護人不在”の状況で審理が行われました。
Fさんは一貫して無実を叫び続けましたが、三度目の再審請求が棄却された日の翌日である1962年9月14日、死刑が執行されました。
国立療養所菊池恵楓園 - 社会交流会館(歴史資料館)内の展示
「特別法廷」でFさん以外の全員が着用した「予防衣」。
Fさんの人権を踏みにじった。
遺族による再審請求の困難性
死刑執行後もFさんの遺族は無実を信じ続けていました。ただ、再審は誰でも請求できるものではなく、法律上、再審請求権者が限られています。
現行法上、再審請求権者とされているのは
1. 検察官
2. 有罪の言渡を受けた者
3. 有罪の言渡を受けた者の法定代理人及び保佐人
4. 有罪の言渡を受けた者が死亡し、又は心神喪失の状態に在る場合には、その配偶者、直系の親族及び兄弟姉妹
のみです。
本件の場合、検察官が再審請求権限を行使しないなら、Fさんの遺族が再審の表舞台に立つほかありません。しかし、ハンセン病患者を家族に持つことを公言するのは、過酷な差別・偏見で固められている状況では著しく困難です。
国による誤ったハンセン病患者隔離政策によって作出された差別・偏見が、今もなお厳然と存在しているのです。
最高裁裁判官会議談話
✔ 過ちを認めた最高裁と動かなかった検察
2016年4月、最高裁は「ハンセン病を理由とする開廷場所指定に関する調査報告書」において、「特別法廷」での審理を許可し続けてきたことは、差別的で誤った裁判所法の運用であったことを認めました。
また、「国民の基本的人権を擁護するために柱となるべき立場にありながら、このような運用を続けたことにつき、その責任を痛感」するとし、「心からお詫び」するとの談話も発表しました。
これは最高裁が自らの犯した過ちの重大さを深刻に認識し、二度とこのような過ちを犯してはならないとの強い決意を示すものであり、その結果、すべての法曹関係者が自ら犯した過ちを検証し、被害回復のために全力を傾けることになるだろうと思われました。
しかし、検察は動こうとはしませんでした。
菊池事件国家賠償訴訟
✔「特別法廷」の憲法違反判決
そこで弁護団は、2017年8月、検察官が再審請求権限を行使しないことは違法であるとして、ハンセン病療養所入所者ら6名を原告とする国家賠償請求訴訟を熊本地裁に提起しました。
2020年2月26日、熊本地裁は、「特別法廷」での審理が1952年当時において既に差別的であったとして、憲法13条(個人の尊重)、憲法14条1項(法の下の平等)に違反するものであることを明確に認め、さらに憲法37条1項(裁判を受ける権利)、憲法82条(裁判の公開)にも違反する疑いがあることを指摘しました。
この熊本地裁判決は、刑事事件の審理は、被告人の人間としての尊厳を損なうことなく行われるべきであるという当然の原理を確認したものと言えます。また、憲法違反の審理によって、一人の人間の命が奪われてしまったということを改めて浮き彫りにしたものです。
熊本地裁における菊池事件違憲国賠訴訟に対する判断は、「特別法廷は違憲」であったという画期的なものでした。ハンセン病に対する凄まじい差別・偏見が、弁護人を含むすべての司法関係者の判断を誤らせ、憲法違反をも引き起こしたと言えるでしょう。
私たちは、この深刻極まる「司法が犯した過ち」について、当然に、検察官による再審請求がなされるものと信じていました。
しかしながら、今日に至ってもなお、検察は事態を是正しようとはしません。
そこで菊池事件再審弁護団は、私たち国民は憲法12条(自由権利の保持の責任とその濫用の禁止)によって憲法秩序の回復に努めるべき責務を課せられているとの自覚の下に、Fさんの名誉と尊厳を取り戻すべく、その手段として、憲法16条が保障する請願権にたどり着きました。
「国民的再審請求」という手段
ハンセン病に対する差別・偏見は国家政策がもたらした誤りであったとはいえ、その差別・偏見をしたのは私たち社会であり、その社会の一員として、私たちはハンセン病に対する差別・偏見を取り除く責務があるものと考えます。
また、憲法違反の刑事裁判を放置することは、日本国憲法を蔑ろにする行為であるとも言えます。
そこで、”公益の代表者”である検察官が再審請求権限を行使せず、憲法違反の判決が放置されているような異常な事態が生じ、しかも当該判決の結果が死刑等である本件の場合、現行法上、代替制度が明文化されていなくても、こうした事態が放置されることを許さないと考える主権者としての国民がとりうる非常代替措置として、憲法16条の請願権を行使し、裁判所に対し、確定判決について再審開始すべきことを求めうると、私たちは考えます。
これを「国民的再審請求」と呼んでいます。
現在の動き
2020年11月13日、熊本地裁に対して菊池事件の再審開始を求め、全国から名を連ねた1205名の方々が再審請求人となり、「国民的再審請求」を行いました。
一方の検察ですが、2021年1月25日、熊本地方検察庁として、菊池事件について再審請求しないとの正式な回答をしました。弁護団としてはますます前例のない「国民的再審請求」の歩みを進めなければなりません。
私たちは、一人でも多くの方にこの取り組みを知っていただき、菊池事件の一日も早い再審開始を目指して力を尽くしたいと考えています。
なお、現在「ネット署名」を実施しています。たくさんの方のご署名をよろしくお願いいたします。
菊池事件再審弁護団 オンライン会議にて
こうして始まった「国民的再審請求」ですが、再審開始へ向けて大きな議論やムーブメントを作っていくには、広く国民に広報活動を行い、より多くの人に知ってもらうためのさまざまな費用が必要になります。
また、再審には、全国各地にいる弁護団員の交通費、学者や専門家の方に意見書等を書いていただくための費用など様々な実費がかかります。
今回皆様からお寄せいただいた大切なご支援は、「ハンセン病を理由に「特別法廷」で死刑になったFさんの無念を晴らす再審」を実現するための活動資金に充てさせていただきます。
また、クラウドファンディングで広くご支援を呼びかけることは、この取り組みを知っていただくきっかけにもなるものと考えております。皆様のご支援をどうかよろしくお願いいたします。
【資金使途】
1. 広報費用
・WEBサイト制作費・更新費
・広報活動費
・支援者連絡活動費 etc
2. 訴訟実費
・弁護団・証人等の交通費
・学者・専門家の意見書等作成の費用 etc
※弁護団の弁護士費用(着手金・報酬)には充てません。
3. 手数料
・READYFOR利用手数料
※本プロジェクトは、集まったご支援金額の範囲内で実行いたします。2022年10月1日まで、菊池事件再審弁護団が菊池事件の再審開始のため、ご支援金を上記活動費に充て活動したことを以て、プロジェクト終了といたします。
Appendix1:ハンセン病問題について
▶ハンセン病とは
ハンセン病は、皮膚と末梢神経を主な病変とする抗酸菌感染症で、過去には「らい」と呼ばれてきましたが、1873年にらい菌を発見したノルウェーのアルマウェル・ハンセン医師の名前をとり、現在は「ハンセン病」との呼称になりました。
▶無らい県運動とは
1920年代末以降、国は、絶対隔離政策を推進するために「無らい県」(=県内のらい患者を無くす)のスローガンのもと、官民が一体となって、各県が競い合うようにハンセン病患者を摘発し、強制的にハンセン病療養所に送り込みました。
さらに1931年には従来の法律を改正して「らい予防法」を成立させ、強制隔離によるハンセン病絶滅政策という考えのもと、在宅の患者も療養所へ強制的に入所させるようにしました。
戦後はハンセン病治療薬プロミンが普及し、基本的人権の尊重を謳う日本国憲法が制定されながらも、1947年には、第2次「無らい県運動」が展開され、国立療養所は増床され、強制収容は強化されました。
患者収容にあたっては患者の住居を白い粉で大消毒するなど、近隣住民の恐怖感をあおり、強烈な伝染病だという誤った認識が社会に広まり、患者もその家族も、強い差別・偏見の目にさらされました。
こうした戦後の「無らい県運動」の渦中で、山梨県でのハンセン病患者一家心中事件などの悲劇的な事件も発生しました。菊池事件も、まさにこの「無らい県運動」が苛烈を極めていた、1951年に発生したのです。
▶ハンセン病国家賠償訴訟とは
その後、ハンセン病の治療法が確立されていき、ハンセン病は「治る病気」となりました。
世界的な潮流としても、1958年には、第7回国際らい会議(東京)において、強制隔離政策の全面的な廃棄が勧告されました。
しかしながら国は、この事実を長年放置し、1996年になってようやく 「らい予防法」が廃止されるに至りました。
こうした国家政策の過ちを正すべく、1998年、ハンセン病元患者13人が「らい予防法」違憲国賠訴訟(ハンセン病国家賠償訴訟)を熊本地裁に提訴し、2001年に熊本地裁にて画期的な全面勝訴判決を得ました。小泉元総理(当時)が控訴を断念したことは、記憶に残っていると思います。
▶ハンセン病家族訴訟とは
ハンセン病国家賠償訴訟を経て、2008年、「ハンセン病問題の解決の促進に関する法律」が制定され、ハンセン病をめぐる社会の差別・偏見は解消されるかと期待されました。
しかしながらハンセン病を「おそろしい伝染病」とする誤解は社会に深く根付き、多くのハンセン病元患者やその家族までもが、ハンセン病に対する差別・偏見に長年苦しんで来ました。
とりわけ家族は、ハンセン病元患者が療養所に入所している間も、地域社会で生きていかざるを得なかったため、差別・偏見をおそれて秘密を抱えて生きることを強いられてきました。家族たちみんなが、その人生の有り様を変えられてしまう”人生被害”を受けたのです。
そこで、2016年、このような家族たちが受けた被害を回復すべく、熊本地裁にハンセン病家族国家賠償請求訴訟(ハンセン病家族訴訟)を提起しました。
そして2019年、熊本地裁は、ハンセン病隔離政策が、病歴者本人のみならずその家族らに対しても違法な人権侵害であったことを認める勝訴判決を言い渡したのです。こちらについても、安倍前総理(当時)が、控訴を断念したことが記憶に新しいと思います。
ハンセン病家族訴訟は2019年、熊本地裁にて勝訴しました。
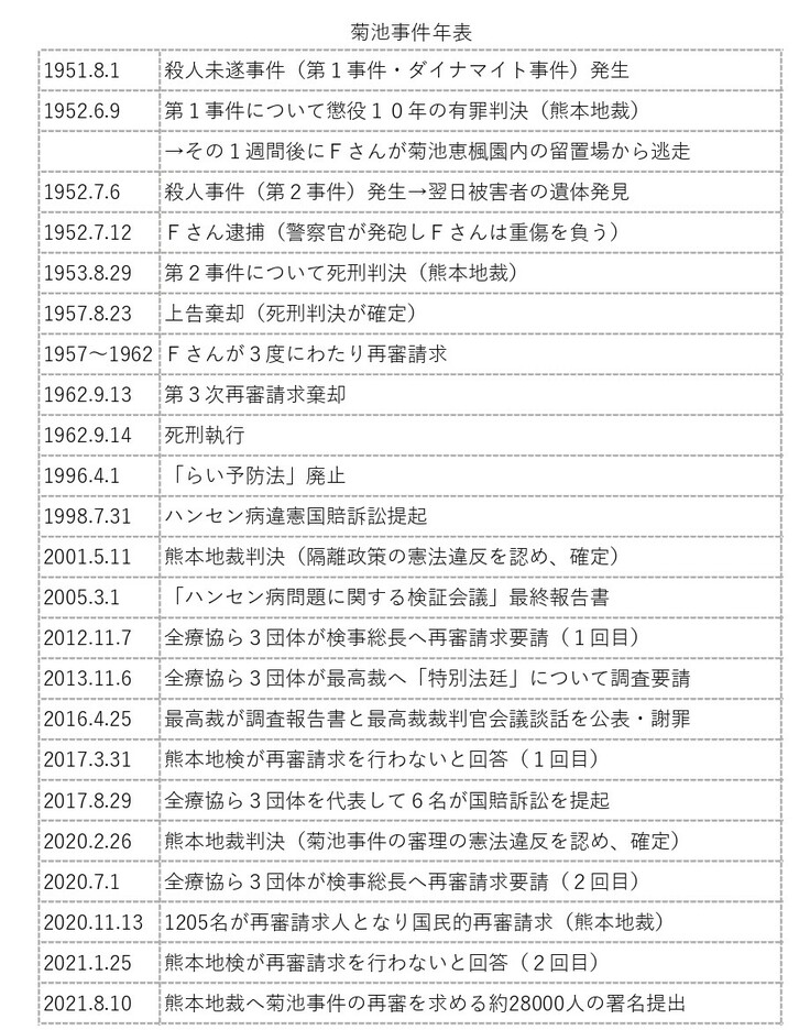
Appendix2:ハンセン病と菊池事件の歴史
Appendix3:弁護団よりメッセージ
菊池事件再審請求弁護団 団長
徳田 靖之
菊池事件の再審開始を目指すこの活動は、次の3つの性格を持っています。
1つめは、当然のことながらFさんの無実を明らかにすることです。死刑が執行されてしまったいま、無実を明らかにしてもFさんの命は戻りません。しかし、無辜の国民の命を司法が奪ったという事実を明らかにし、Fさんの名誉を回復することは、私たち司法に関与する者だけではなく、私たちの国に暮らす一人一人にとってとても重要なことではないでしょうか。
2つめは、Fさんに対し「特別法廷」を行った裁判所の責任を厳しく追及することです。「特別法廷」では、憲法で保障された公開の原則を無視し、「予防衣」に手袋をしたうえ、Fさんが触ったとされる証拠物を、まるでばい菌や汚物を扱うかのごとく、箸などで取り扱ったのです。この再審請求の中で改めて、いかに「特別法廷」という裁判が、人間の尊厳を無視したものであったかを徹底的に明らかにし、裁判所をにこれを認めさせることが必要です。
3つめは、憲法違反の裁判で無実を叫び続けたFさんを死刑にしたことについて、日本の制度上、再審請求権限を与えられた検察が、このことを歴史の闇に葬り去ろうとしている問題です。これは日本国憲法に対する重大な侵害です。その意味で、菊池事件再審は、憲法を守る闘いでもあります。
一人でも多くの皆さんが、菊池事件の再審開始にかける私たちの思いを共有していただき、私たちと共に手をたずさえて、私たちの闘いの輪に参加していただければ幸いです。
Appendix4:応援メッセージ
歌手/シンガーソングライター
沢 知恵(さわ ともえ)
貧しさゆえ読み書きを学ぶ機会がなかったFさんは、獄中で聖書や六法を読めるまでになりました。
機関誌『菊池野』には、Fさんの短歌や詩がのこされています。私はそのうちのひとつ「白菊によせて―死刑囚のねがい」に曲をつけ、CD〈われ問う〉におさめました。
「私の最大の願いは/私の白菊に水を撒き/私が―私の橋を渡って/私のものではない白菊の為にも/水を撒いてやりたいのです/―世界の終りが明日だとしても」
うたうとわかります。Fさんは無実です。
歌手/シンガーソングライター
樋口 了一 (ひぐち りょういち)
菊池事件の裁判を検証し、事件の経緯をなぞることは、死刑を執行されたご本人の名誉を回復するという目的だけに留まりません。
ハンセン病という病に当時の人たちが抱いた恐怖、それにより生まれた偏見、差別は、過去の古臭い迷妄ではなく、コロナ禍の真っ只中にいる私たちがともすれば抱いてしまう感情そのものではないでしょうか。
そういう意味で菊池事件の再審が実現し、私たちがそれを深く知ることは、負の偏見の歴史を繰り返してはならないという有益な戒めになると思います。
私は国民的再審請求を応援します。
映画監督 / 『それでもボクはやってない』『Shall we ダンス?』など / 再審法改正をめざす市民の会共同代表
周防 正行 (すお まさゆき)

菊池事件の裁判について、裁判所は自らの過ちを認め、特別法廷での裁判そのものが憲法違反だったとした。でも、その誤った裁判で確定した有罪判決はそのまま放置されている。もし自分が不公正な裁判を受け有罪になったとしたら、その判決が見直されずにいることに納得できるだろうか。
現実問題として、菊池事件の再審(裁判のやり直し)を請求できるのは検察だけだ。ところが検察は、間違った裁判に目をつぶってやり過ごすことにした。
司法が自らの誤りを認め、不利益を被った人を救済するのは当然のことだが、それは当事者だけではなく、すべての人にとっても重要なことだ。誤判原因と責任の所在を曖昧なままにすれば、その過ちはまた繰り返される。
検察が目をつぶるなら、私たちが目を開き、ハンセン病への偏見と差別に向き合い、虐げられた人たちの尊厳を回復するために、菊池事件の再審を実現しよう。
それが今を生きる私たちの責任であり、未来を生きる人たちへのメッセージとなるだろう。
プロジェクトに関するご留意事項
・本プロジェクトは目標金額の達成有無にかかわらず、支援をした時点で申し込みが確定し、その後のキャンセルはできませんのでご注意ください。
・インターネットの操作が難しい方は、菊池事件再審弁護団が支援金をお預かりし、代わりに支援操作を行う代理支援も実施しております。代理支援の詳細については以下までお問い合わせください。
【問い合わせ窓口】菜の花法律事務所 国宗直子 電話:096-322-7731/メール:nanohana@green.memail.jp
・ご支援に関するご質問は、こちらをご覧ください。
あなたのシェアでプロジェクトをさらに応援しよう!
プロフィール
菊池事件再審弁護団です。ハンセン病に対する差別と偏見にまみれた特別法廷で死刑に処せられたFさんの再審を目指して活動しています。
あなたのシェアでプロジェクトをさらに応援しよう!
リターン
3,000円
3,000円コース
■お礼メール
■活動報告メール
※お一人様で複数口のご支援も可能です。
- 申込数
- 219
- 在庫数
- 制限なし
- 発送完了予定月
- 2022年10月
10,000円
10,000円コース
■お礼メール
■活動報告メール
※お一人様で複数口のご支援も可能です。
- 申込数
- 168
- 在庫数
- 制限なし
- 発送完了予定月
- 2022年10月
3,000円
3,000円コース
■お礼メール
■活動報告メール
※お一人様で複数口のご支援も可能です。
- 申込数
- 219
- 在庫数
- 制限なし
- 発送完了予定月
- 2022年10月
10,000円
10,000円コース
■お礼メール
■活動報告メール
※お一人様で複数口のご支援も可能です。
- 申込数
- 168
- 在庫数
- 制限なし
- 発送完了予定月
- 2022年10月
プロフィール
菊池事件再審弁護団です。ハンセン病に対する差別と偏見にまみれた特別法廷で死刑に処せられたFさんの再審を目指して活動しています。












