「時代にあった永代供養のご提供!!」

支援総額
目標金額 4,500,000円
- 支援者
- 1人
- 募集終了日
- 2022年2月14日

未来のパイロットを応援!AIRDO Lakseløp 2025
#観光
- 現在
- 1,061,000円
- 支援者
- 54人
- 残り
- 9日

保護猫活動を続けるために継続的な寄付をお願いします
#起業・スタートアップ
- 総計
- 6人

千歳市立富丘中学校陸上部 全国中学駅伝への挑戦
#地域文化
- 現在
- 299,000円
- 支援者
- 47人
- 残り
- 13日

瀬戸内発! 持続可能な豊かな町づくりを目指して
#子ども・教育
- 総計
- 0人

ロボットプログラミング世界大会へ!小学生二人組が挑戦!
#子ども・教育
- 現在
- 120,000円
- 支援者
- 11人
- 残り
- 39日

感謝の気持ちでつなぐ夢—新陽スターズ、北海道から全国大会への挑戦
#スポーツ
- 現在
- 98,000円
- 支援者
- 13人
- 残り
- 71日

大好きな松山に期間限定クリスマスカフェをOPEN
#観光
- 現在
- 83,500円
- 支援者
- 18人
- 残り
- 9日
プロジェクト本文
▼自己紹介
突然ですが、ご自身やご両親の供養のことを考えたことがありますか?
初めまして、私は京都で有限会社京都唯心庵という仏具店を営んでおります山田富美男と申します。仏具店は、一般家庭用のお仏壇の販売を主流にされていますお店と寺院用仏具の販売を主流にされていますお店とがあります。私の会社は、後者の寺院用仏具を販売している会社になります。
小さいながら商圏は全国で、一部ハワイのお寺ともお取引があります。
さて、本題ですが、商いを通じて全国さまざまなお寺様へお邪魔いたします。共通しての話題は 永代供養です。
▼プロジェクトを立ち上げたきっかけ
ある実話をお話しいたします。
ご夫婦のお話です。奥様は、事情があり母子家庭で、お母様がそれはそれは苦労して育てられました。奥様は、妹様とのふたり姉妹です。おふたりが嫁いだ後、お母様はお一人で暮らしておられました。晩年は、孫に囲まれ海外旅行も経験され、楽しく過ごされていました。しかし、やはりお別れの時はきます。お母様は、ご自身が亡き後に面倒を掛けたくないとの思いで「遺骨は、◯◯寺の合祀墓でいいよ。絶対にお墓は作らないでね。」と言い残しお浄土へと旅立たれました。これらの話は、核家族化を迎えた今の時代には多くある話です。
しかし、ここに隠れた「諦めの供養」があるのです。
奥様は、嫁がれた身です。嫁ぎ先のご両親やご先祖さまの供養はしていらっしゃいます。毎日、 お仏壇に線香を手向けられ、月参りの日にはお花をお供えして嫁ぎ先のお仏壇のお世話をされています。しかし、母子家庭ということもありご実家は既にありません。お母様の供養は、奥様の寝室に小さな写真とお花が置いてあるくらいです。そうなんです。実母の十分な供養ができてい ないんです。嫁ぎ先のお仏壇に祀ることもできず、お墓もなく、遺影だけなのです。合祀墓への 納骨は、選択肢がそれしかなかったから仕方なく行われたのです。本当は、身近なところにご遺骨をご安置して、供養をしたかったというのが本音なのです。いつも、心の中で「お母さん、ご めんね。こんな供養しかしてあげられず・・・」と手を合わされているのです。 このお話は一例です。納骨と供養に悩まれている方々、適切な供養方法をご存知のない方々が多くおられるのが現状です。
下のイラストをご覧ください。「うーん、なるほど。」と頷かれるのでは、ないでしょうか。
子供たちは独立したね。
代々お護りしてきた大切なお墓や納骨壇。子供が独立をして実家から遠いところで世帯を持って生活をしている。代々続いてきたお墓や納骨壇が物理的に継承できなくなってきてしまった。しかし、今在るのは、両親を始めご先祖様のお陰げ。家も存続する。大切な墓地や納骨壇に変わる供養方法は無いかとお悩みの方々が増えてきています。
私たちには、子供がいませんでした。でも、幸せでした。
お子様に恵まれられませんでしたが、仲睦まじい、幸せな人生を送られたご夫婦。しかし、やはり伴侶とのお別れの時はきます。「あなた、先に逝って待っていてね。その内に私も逝きますよ。」今は、先立たれた方を供養される方はおられます。しかし、残された方もやがてはお浄土へ旅立たれます。仲睦まじかったご夫婦の供養はどのようになるのでしょうか。
お墓、納骨壇の面倒をどうしよう?
お墓、納骨壇の面倒をどうしよう? 私たち夫婦は、一生懸命に両親、ご先祖の供養を続けてきました。しかし・・・家が継承できない理由は様々です。しかし、ご夫婦を含め、ご先祖が生きてこられた証を残し、長きに渡る供養が保証できれば、どれほど安堵の気持ちが得られるか。それを実現できる方法があればどうでしょう・・・
私は、ひとり娘。実家の両親の納骨供養はどうすればいいの?
嫁ぎ先の両親、ご先祖の供養はさせていただいております。決して苦痛ではありません。「義理の」とはいえ、大切な家族です。しかし、私の実家は嫁ぎ先から遠方にあります。嫁いでからも両親のことは心配でした。ましてや、亡くなった今となっては十分な供養もしてあげられていません。嫁ぎ先の近所のお寺で両親を供養できれば・・・「逢いにきたよ。私は元気です。」と言いたいです。
もう75歳かぁ。独り身だなぁ。
自身の供養は諦めるか。 生涯独身や、何らかの理由で、独り身の方がおられます。皆さま口を揃えて言われることがあります。「死ねば全てなくなるさ。供養なんていらないよ。」と。しかし、本心でしょうか。 一生懸命に働き、笑い、泣き、悩み、感動をしてきた人生です。 やはり、できれば自身の没後の納骨と供養はしたいものではないでしょうか。もし、叶う方法があれば・・・
両親には苦労と心配をかけたなぁ・・・特に母親には。
今まで、納骨と供養は長男(実家を継いだ者)が行うものというのが通説でした。しかし、実家を離れ独立された兄弟姉妹の方でも身近な所で両親を供養したいと思われている方は、案外に多いものです。これは、自然な気持ちです。分骨をしていただき供養ができればどうでしょう。それが叶うんです。分骨に否定的な意見もあります。しかし、お釈迦さまも分骨されているんですよ。供養をしたいという気持ちが大事なんです。
▼プロジェクトの内容
仏具店ならではお問合せ
前述のように弊社は、全国の寺院様とお取引があります。そのためか、一般の方々から下記のようなお問い合わせがあります。
・お墓や納骨堂を持ってられる寺院を紹介して欲しい。
・永代供養をされている寺院を紹介して欲しい。
・ハワイに納骨がしたい。方法と寺院を紹介して欲しい。
など、お納骨と供養のお問合せがあります。そして、お取引先の寺院をご紹介しますと
・そこの住職様はどのような性格の方ですか?
・檀家になれば、高額な寄付がいるのでしょうか?
・お参りに行かないと納骨契約は切られるのでしょうか?
とお寺側の事情を気になさいます。そうなんです。皆さま、お寺様の敷居が高いのです。扉をノックすることが怖いんです。これも核家族となったことで故郷、実家のお寺と疎遠になったことが、お寺と一般の方々のお気持ちが離れていった結果なんです。 しかし、寺院側は永代供養でお困りの方を救うお気持ちは強いものがあります。なかなかお互いの気持ちが通ってないのが現実なんです。
お納骨供養を望まれている方と寺院をマッチング!
納骨供養の適切な場所をお探しの方、そして、それを受け入れてもいいと思われている寺院様とを弊社がマッチンングさせれば、これらの納骨供養の話は解決できるのではないでしょうか!?
弊社に故人お一人ずつお納骨供養をさしあげる「常楽塔」というお仏具があります。底辺、奥行き10㎝総高さ25㎝の小さな供養仏具です。下記の写真を見てください。下部の黒い箱にご遺骨を納骨します。上部の金箔の礼拝部分の黒札には、戒名(法名)を記し、寺院の供養堂に30年とか50年とかご安置していただき、寺院様の責任で供養がなされます。
「えっ、こんなに小さいの」と驚かれることかと思います。そこで、少し考えてみてください。 合祀墓、海洋散骨、樹木葬、それらを否定はしません。しかし、故人の形としては何も残らないのです。このお仏具は、小さいかもしれません。ご遺骨も全ては入りません。しかし、個として 形は残ります。「この海のどこかにお爺ちゃんがいるのよ。」よりも「あの常楽塔がお爺ちゃんよ。」と言っていただけるのです。そして、この常楽塔を使い、例えば納骨後50年間供養を続けていただけるとなればどうでしょう。無縁仏にはならなんですよ。
皆様が本当に求められている供養
独り身の方が、よく言われる言葉です。「私は独り身です。だから、亡くなれば誰にも供養をされないんです。だから、お墓も何もいらないんです。」と聞きます。本当にそうでしょうか?ご自身がお生まれになられたということはご両親はおられます。独り身であっても生前にご両親やご先祖の供養はされてこられたはずです。このケースの方は、自身(最終継承者)が亡くなれば、自身もご先祖様も瞬間に無縁仏となるのです。悲しく虚しいものです。しかし、この常楽塔を使い、例えば納骨後50年間供養を続けていただけるとなればどうでしょう。無縁仏は避けられます。
そうなんです。
皆さま本当は「自身が一生懸命に生きてきた証を残し、永きに渡り供養されたい。」ご遺骨の量ではなく供養されていると確信できること。これが願いなんです。
冒頭の諦めの供養の奥様の場合であれば、この個として納骨供養をしてくださる寺院が嫁ぎ先の近所にあれば、それは、さぞかし心の安寧が得られ「ごめんね。」の気持ちが「逢いに来たよ。」に変わるのは間違いありません。
▼プロジェクトの展望・ビジョン
この願いを叶えてくれる寺院があります。
この願いを叶えてくれます寺院が北海道室蘭市にあります。
この寺院様に弊社がマッチングをお願いしました。
住職様はご理解くださりマッチングを了解してくださいました。また、今後も継続してこのような供養にお困りの方々とのご縁もいただきたいと強い思いもお示しいただきました。この寺院の簡単な紹介をさせていただきます。また、室蘭市よりご遠方の方もお受けいただけます。
・ 宗 旨 浄土真宗
・ 宗 派 真宗大谷派(東本願寺)
・ 寺院名 雲龍山 勝光寺
・ 住 所 北海道室蘭市母恋北町1丁目7番20号
・ 電 話 0143-22-3679
・ H P http://www.shoukou-ji.net
・ 現在の住職様で3代目です。病気療養中のため写真の副住職様が法務をきりもりされています。 来春には、4代目住職に就任予定です。
こんな素晴らしい納骨供養空間を造営します。
この納骨供養壇は、真宗寺院の最も大切な場所に設けられます。真宗寺院は、御本尊阿弥陀如来様、宗祖親鸞聖人をご安置します本間と聖徳太子、七高僧、歴代寺族及び檀家の法名を安置します余間があります。これらを称して内陣と呼んでいます。普段は、僧侶しか入れない空間です。 その余間に造営されるのです。 下記の写真の白枠の間(余間)の側面に上記のような装飾壇を造作いたします。
皆様の大切なご遺骨は「常楽塔」に納められ50年間の供養がなされます。
常楽我浄・・・それは仏語で、涅槃(ねはん)の四徳。 常住不変の常、安楽で苦を離れた楽、自在で障りとなるもののない我、迷いがなく無垢(むく)清浄である浄。 転じて、極楽浄土にいるように何の心配もなく、のどかな生活を表す。この尊い言葉から名前を付けられたのが、前段でご説明しました、お納骨専用お仏具の常楽塔です。このお仏具に故人様お一人お一人のご遺骨をお納め供養されます。この常楽塔は、余間という尊い空間に安置されますので、朝夕の読経はもちろんのこと、お花や線香や焼香が絶えることはありません。また、この度は特別にご遺族様は、この余間にお入りいただき故人様の常楽塔の前で参詣をすることの許可も得ております。
この素晴らしい納骨供養壇を造営する費用が必要です。
この費用を捻出するためにクラウドファウンディングを活用させていただくことにしました!
・この度のクラウドファウンディングでは、宗旨宗派に関係なくお納骨供養はなされます。しかし読経などは、真宗大谷派の法式典礼によりなされます。他寺、他派の読経はお断りされています。
・納骨供養につきましての規約は巻末に記しますので、お読みいただきますようお願い致します。
私たちがこのクラウドファウンディングを取りまとめています。
私どもが、寺院様とのマッチング及びクラウドファウンディングを取りまとめています。
・有限会社京都唯心庵 代表取締役 山田富美男
・寺院用仏具製造・販売小売業
・京都市下京区中堂寺藪ノ内町19
・TEL 0120-121-279
・ホームページ https://www/yuishinan.co.jp
・メールアドレス info@yuishinan.co.jp
今後、同じプロジェクトを全国に広げたく思っております。お一人でも納骨供養でお悩みになられる方とお寺様をお繋げしたく思っております。
冒頭の実話は、私の家内の話であります。私も供養で悩んでられる方のお気持ちは強くわかります。 皆さま、ご協力をお願いします。
なお、プロジェクト成立3ヶ月後に永代供養堂の竣工法要が勤められます。出資者の方々には、その法要直前にお納骨をしていただき、法要にもご参詣いただけます。法要後はお好きな時にお参りいただけます。また、生前予約の方も同様でございます。
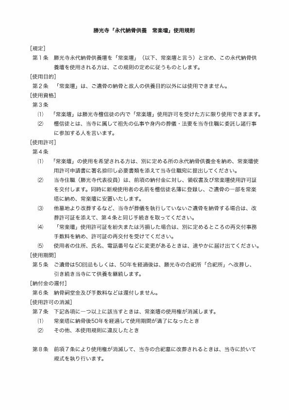
締めくくりにあたり、勝光寺「永代納骨供養常楽壇」の使用規則を記します。クラウドファンディングご出資のご参考にしてください。
- プロジェクト実行責任者:
- 山田富美男(有限会社京都唯心庵)
- プロジェクト実施完了日:
- 2022年4月30日
プロジェクト概要と集めた資金の使途
有限会社京都唯心庵が、永代供養常楽壇(設置場所周辺整備含む)の最終設計と製作安置を行います。また、同時に弊社販促担当者が勝光寺とミーティングを持ち、広報のためのパンフレットやホームページ作成を行います。勝光寺は、永代供養常楽壇が竣工した時の完成奉告法要の準備にかかります。
あなたのシェアでプロジェクトをさらに応援しよう!
プロフィール
有限会社京都唯心庵の代表取締役です。「ハワイのお寺での結婚式」事業部も有しております。商圏は、全国で一部ハワイのお寺とのお取引もあります。プライベートでは、小学5年生と3年生の孫がいる62歳男性です。趣味は、ハワイです。毎日、ハワイアンミュージックを聴きながら仕事に精を出しているハワイバカです。
あなたのシェアでプロジェクトをさらに応援しよう!
リターン
150,000円
このような供養をご提供します。
・ご支援額 一口 ¥150,000
この150,000円は故人様お一人の供養料とお考えください。お二人の供養であれば300,000円が必要となります。
・リターン
① お納骨後50年間の納骨供養
一般的に150,000円の供養料でしたら、合祀墓供養もしくは10年程度の供養で終了となり合祀されます。この度は、一般的な期間の5倍の期間を合祀でなく個としてご安置供養をして頂きます。参考に一般的に50年間の供養をお願いすれば500,000円以上の供養料が必要となります。
② 月命日には読経がなされます。
50年間、月忌には合同での読経をしていただけます。お布施は不要。
③ 期限が満了すれば、寺院の責任で合祀墓または本山に納骨されます。
納骨と同時に「永代過去帳」に法名と俗名が記され、本堂内陣御本尊様下へご安置されます。期間満了後には、合祀墓もしくは本山へ納骨されます。
④ 檀家になる必要はありません。
檀家にならなくても大丈夫です。
- 申込数
- 1
- 在庫数
- 制限なし
- 発送完了予定月
- 2022年4月
150,000円
このような供養をご提供します。
・ご支援額 一口 ¥150,000
この150,000円は故人様お一人の供養料とお考えください。お二人の供養であれば300,000円が必要となります。
・リターン
① お納骨後50年間の納骨供養
一般的に150,000円の供養料でしたら、合祀墓供養もしくは10年程度の供養で終了となり合祀されます。この度は、一般的な期間の5倍の期間を合祀でなく個としてご安置供養をして頂きます。参考に一般的に50年間の供養をお願いすれば500,000円以上の供養料が必要となります。
② 月命日には読経がなされます。
50年間、月忌には合同での読経をしていただけます。お布施は不要。
③ 期限が満了すれば、寺院の責任で合祀墓または本山に納骨されます。
納骨と同時に「永代過去帳」に法名と俗名が記され、本堂内陣御本尊様下へご安置されます。期間満了後には、合祀墓もしくは本山へ納骨されます。
④ 檀家になる必要はありません。
檀家にならなくても大丈夫です。
- 申込数
- 1
- 在庫数
- 制限なし
- 発送完了予定月
- 2022年4月
プロフィール
有限会社京都唯心庵の代表取締役です。「ハワイのお寺での結婚式」事業部も有しております。商圏は、全国で一部ハワイのお寺とのお取引もあります。プライベートでは、小学5年生と3年生の孫がいる62歳男性です。趣味は、ハワイです。毎日、ハワイアンミュージックを聴きながら仕事に精を出しているハワイバカです。











