回転塔型太陽光発電装置の発電量が野立架台型を上回ることの検証実験

支援総額
目標金額 3,620,000円
- 支援者
- 3人
- 募集終了日
- 2022年2月28日

子どもたちへの読書推進サポーター~声優と一緒に取り組む活動~
#子ども・教育
- 総計
- 1人

ごかつら池どうぶつパーク|命を守り、次世代へ繋ぐ小さな動物園の挑戦
#観光
- 現在
- 5,874,000円
- 支援者
- 370人
- 残り
- 35日

クマたちから学ぶ日本再生プロジェクト!
#子ども・教育
- 総計
- 49人

『うみどりのこえ』入会のご案内|海鳥から海や地球の環境を伝えます。
#地域文化
- 総計
- 40人

東京湾からアサリが消える!?深川めし復活プロジェクト
#地域文化
- 現在
- 4,000円
- 支援者
- 2人
- 残り
- 23日

ゆきねこサポーター募集中|保護猫シェルター幸せの家へご支援を
#環境保護
- 総計
- 111人

医療の未来を守り、育てる。膵がん治療の開発・力ある若手外科医の育成
#医療・福祉
- 現在
- 17,626,000円
- 寄付者
- 352人
- 残り
- 14日
プロジェクト本文
自己紹介
私は2年前、60年務めたエンジニアリング会社を退職して年金生活をしている79歳の老人です。 会社では石油、化学プラントに付帯するユーティリティ設備(用排水処理設備、冷凍機、冷却塔)などの設計・建設・試運転に携わってきました。
これらの設備は、機械・電気・計装・建築・土木など、数々の専門技術者が総合的に係わって設計・建設・試運転を成功させた結果として、客先に引き渡しされます。 そしてプラント建設に携わった我々は如何にしたら、安価で故障が少なく保守管理が容易な設備を顧客に納めることが出来るかを常に考え、且つ、過去の実績から学び得たノウハウを次の仕事に活かすことを考えながら目的を達成してきました。
私は現在79歳ですが年齢など意識せず、過って仕事で培った方法を、この度のプロジェクト課題である「回転塔型太陽光発電設備」に応用し実験を成功させて、温暖化防止手段である再生可能エネルギーの大きな柱に育てる役割を担いたいと思っております。
プロジェクトを立ち上げたきっかけ
2011年の福島第一原発事故発生以来、原発に頼らない電源としての太陽光発電に興味を持つようになりました。その後、2012年には再生エネルギーの固定価格買取制度(FIT法)が施行されて、太陽光発電設備で発電された電気は電力会社により1kWh当たり48円で買い取って貰える、と言う宣伝文句に載せられて自宅の屋根に太陽光発電設備を設置しました。と同時に、周りの太陽光発電設備の規模や構造にも興味をもって見ているうちに、国内で見受けられる太陽光発電装置は、メガソーラーを含めてどの設備も太陽電池を地上に平面的に並べた、いわゆる「野立架台設置型」だということに気が付きました。
これだけ太陽光発電装置が普及する中、太陽電池を竪型に配置した発電設備に出くわさないのは何故だろうか、と素朴な疑問は深まるばかりです。 そんな疑問の答えを素人なりに知りたくて、手製で作ったミニ実験装置を自宅のベランダに置いて数々の実験を行いました。 そして、以下の3ケースの実験から、次のような興味深い結果を得ました。
・太陽電池パネルを垂直に設置した場合、発電量は既存の野立架台設置型の6割にも満たない
・太陽電池パネルを垂直面に対し多少傾斜をつけることで発電量を上げることができる
・太陽電池パネルを円筒の全周に貼り付けても意味がないこと(南面に対し左右45°以下)
・太陽電池パネルの枚数を5枚から3枚に減らしても発電量は5%減に留まった
・太陽電池パネルを円筒面に沿って貼り付けるより直線状に張り付けた方が発電量は増える
・太陽電池を直線状に設置しパネル面を常に太陽と向き合うように回転すると発電量が急増する
・太陽電池を多段に設置した場合、上段パネルの陰が下段パネルに影響すると発電量は急減する
以上の結果から、竪型の太陽光発電装置が存在しない理由がおぼろげながらも分かってきました。そして太陽追従型とすれば太陽電池パネルを縦方向に配置しても既存の野立架台設置型の発電量に対抗できるとの確信も得たため、この確信を実証して何としても竪型の太陽光発電装置を世間一般に広めたい、との思いから「回転塔型太陽光発電装置プロジェクト」を立ち上げました。
ミニ実験 ケース1
円筒形ごみ箱の周囲に小さな太陽電池(60 x 80mm)5枚一組として上下2段に貼り付けたグループ(1)と、同様な5枚組を水平で直線状に2列配置(野立架台設置型を想定)したグループ(2)夫々の発電量を測定し、太陽電池1枚当たりの発電量を比較した結果、グループ(1)の発電量はグループ(2)の6割以下でした。

ミニ実験 ケース2
別途作成した円筒型発電模型において、太陽電池(45 x 50mm)5枚を南面中心に左右に振り分けて配置したものを1段とし、塔全体で11段設置した。 各段の太陽電池は縦方向に1段から11段まで直列に配線接続し、東側から西側に向かって列(1),(2),(3),(4),(5)とする。5列全体(グループ1)の発電量と、列(2),(3),(4)の3列(グループ 2)夫々の発電量を午前8時から午後4時に渡って測定した。 各グループの発電量を集計した結果、グループ(2)の発電量はパネル枚数が3/5と少ないにも拘わらずグループ(1)の5%減に留まった。 この実験では、上段パネルの陰が下段パネルにどう影響するかを観察したが、正午の時間帯は太陽の仰角が大きいため、上段パネルの陰が下段パネル上に長くかかり発電量が急減した。 陰の影響を避けるために上段と下段の間隔を25mm離すこととした。

ミニ実験 ケース3
2の実験装置において、太陽電池3枚を30°の傾斜角で横一列に並べたグループ(1)(野立架台型を想定)と、同サイズのパネル3枚を60°の傾斜角で横一列に並べたグループ(2)(回転塔型を想定)の2組において、グループ(1)は終日南面に向けたまま固定、グループ(2)は太陽の動きに合わせてパネル面が太陽と直面する様に逐次手動で回転した。 午前8時から午後4時までに測定した各グループの合計発電量は、グループ(2)がグループ(1)を上回り約1.4倍だった。

プロジェクトの内容
◎検証実験で確認すべき内容
上記 ミニ実験 ケース3の実験から得た結果を念頭において、野立架台型発電装置と回転塔型発電装置2種類の実験装置を作成し検証実験を行います。実験は30日間継続して以下のデーターを収得するものといたします。
(1) 南面に向け固定設置した「野立架台設置型発電装置」と太陽の動きに合わせて回転移動する「回転塔型発電装置」の夫々の日間発電量を記録する。
(2) 実験は1か月間行い夫々の装置の合計発電量を比較して「回転塔型太陽光発電装置」の優位性を検証する。
(3) 「回転塔型発電装置」には手動で太陽電池パネルの傾きを調整する装置を備え、傾斜角を変えることで発電量がどう変化するかを確認する。
(4) 塔回転装置の駆動状態を確認する
(5) 塔回転装置駆動モーターの始動電流と定常運転時の電流を確認する。
◎実験装置の概要
検証実験装置は、ミニ実験 ケース3の実験で得た知見を盛り込んだ次のような装置構成とし、野立架台設置型は回転塔型との発電量を比較するため設けます。
① 回転塔型発電装置 (添付図 1参照)
・実用装置を想定した1/3縮尺モデル
・回転塔寸法 700x 700 mm ・装置全高 約4m
・太陽電池パネルサイズ 550 x 680 mm
・太陽電池パネル枚数 全 3枚 (各段1枚として全3段)
・回転塔は 0.1kW減速機にて朝7時から夕方5時までの 10時間で180°回転する

② 野立架台設置型発電装置 (添付図 1参照)
・太陽電池パネルサイズは水平面に対して30°の傾斜をつけて南面固定位置
・太陽電池パネルサイズ 550 x 680 mm ・太陽電池パネル枚数 全 3枚 (直線配置)
③ 電気設備 (添付図 3参照) 回転塔駆動装置のために以下の設備を設ける
・太陽電池パネル(全6枚)で発電した電気を蓄電するための蓄電池を1台設置
・回転塔駆動装置モーターには蓄電池から給電
・駆動装置をシーケンシャルに動かすための運転ロジックを制御盤に組み込む
・野立架台設置型発電装置と回転塔型発電装置夫々に電力記録計を設置する
・計器設置のための小屋をもうける
・各種電気配線工事

④ 実験設備配置図 (添付図 2参照)
・回転塔型発電装置、野立架台設置型発電装置、計器設置小屋の配置を図示した。

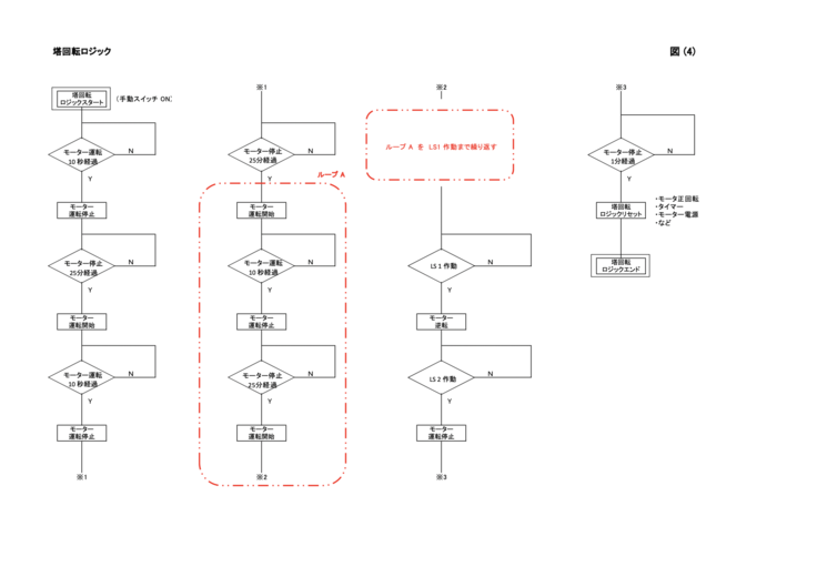
⑤ 回転塔運転ロジック (添付図 4参照)
・塔回転装置の運転状態と条件を添付に図示した。

プロジェクトの展望・ビジョン
検証実験を新型コロナ感染症に例えるなら、実験は飲み薬の効能確認臨床試験に当たるのではないかと思います。プロジェクトをサポートして頂く方々は、臨床試験に参加頂く治験者です。治験者の参加なくして公平な検証はできませんので、大勢の方々の参加をお待ちしております。
「回転塔型太陽光発電設備」は本邦初の新型太陽光発電設備と自負しておりますが、如何に新型であってもその性能がこれまでの設備を超えたものでなくては意味がありません。私はこのプロジェクトでSTEP 1 の土俵造りを担当し、プロジェクト完了後は、プロジェクトに参加頂いた方、頂かなかったどなたでも夫々の独創技術とチャレンジ精神を発揮してSTEP 2, STEP3の階段を昇りつめ実用化に漕ぎつけて頂くことを切望しております。
当該「回転塔型太陽光発電設備」は、以下の技術・技量を積み込んだ一つのプラントと認識しております。
- 建築技術者は、耐風・耐震性に配慮した経済的な発電塔の構造設計を担当する
- 土木技術者は、耐風・耐震性に配慮した経済的な塔の基礎設計を担当する
- 機械技術者は、省エネ・保安維持に配慮し経済的な塔回転装置の設計を担当する
- 計装技術者は、効率的な太陽追尾と塔回転駆動システムの設計を担当する
- 電気技術者は、最適な集電配線システム、塔上の最適なパネルの配置と傾斜角を探究すると共に、発電塔を複数配置する場合は前列の塔の陰が後列の塔に影響しない相対位置関係を探究する
- プロジェクトリーダは、各専門技術者が考えた成果物を安全性・保守管理・コストパフォーマンスの視点から選別して装置を完成させる責任者
など、様々な分野の技術者が参加し知恵を絞りあって発電装置は完成します。老人である私個人の力では到底実用化の道は開けません。当該プロジェクトに興味ある多くの皆さまのご支援を頂き、持てる技術を大いに発揮しこの新しい「回転塔型太陽光発電設備」の実用化にチャレンジして頂ければと思います。
現在国内では太陽光発電装置が設置できる用地の確保が困難となっていることから、太陽光発電装置の将来性に疑問を抱く意見・報道があります。確かに、これまでの野立架台設置型に固執すればその限界論は当たっているかも知れません。 しかし、当該「回転塔型太陽光発電設備」には下記のような優位性と建設可能な敷地条件の広がりと言う大きなメリットがあります。
その結果、太陽光発電装置の未来に不安はなく、政府が進める2050年温室効果ガス排出ゼロ化に大きく貢献できる装置だと確信しております。
◎「回転塔型太陽光発電設備」の優位性と敷地条件の広がり
・野立架台型発電装置に比べ30-40%発電量が多い(検証実験にて確認します)
⇒既存の発電装置をリニューアルして発電量の増大を図ることも可能
・太陽電池パネルを縦に積み上げるため必要敷地面積が少ない
⇒市街の狭い空地や廃屋の庭先でも建設用地として利用が可能
・発電塔の敷地面積に占める割合が小さいこと
⇒敷地内の空地を有効利用して付加価値を生むことが出来る。
具体的には、
※ 駐車場との併用
※ 農作物、草花の栽培と併用
※ 牧草地と併用 EV車用の給電ステーションの設置
※ 廃屋の庭先を利用
※ 老齢化により住民の居なくなった公団団地の利用 (法規制改革を経て)
・敷地の傾斜方向、凹凸の状況、敷地周辺建物による陰の影響による制限が緩和される
⇒建設可能な敷地面積が広がるので太陽光発電装置の数も増やせる。
・発電塔の北面はパネルを設置しないため有効利用ができる
⇒サインボード、広告塔、シンボルタワ-として利用できる
等など、
「回転塔型太陽光発電設備」が実用化できればその用途は無限に広がります。
この回転塔型太陽光発電設備は色々な技術の集合体です。従い、ご支援様には夫々の得意分野で力を発揮し実用化の技術を究められれば、実用新案や特許の取得という励みにもなるのではないでしょうか。
また、この「回転塔型太陽光発電装置」が実用されれば、装置は設置敷地の付加価値を高める効果があるため、支援者様の農業用地や駐車場に設置することで売電による追加収入を見込むことが可能となります。もし、実家の古家が放置状態であれば、実家の庭先に設置して売電収入を得ることもできます。このような設置敷地の利用は、既存の「野立架台設置型の太陽光発電装置」では実現することは出来ません。
▲「回転塔型太陽光発電設備」のデメリット
一方、「回転塔型太陽光発電設備」には以下のようなデメリットがあります。 逆に、装置の実用化に際しては、一般化された最新技術に加えて斬新な発想を取り入れてリスクを乗り越えていく、と言う遣り甲斐も生まれます。
・地震・台風のリスクに備えた塔構造・パネル支持構造にコストがかかる
・落雷の危険性 ・塔高が高くなれば基礎工事の費用が嵩む
・塔高が高くなれば太陽電池パネルのメンテナンスに費用が嵩む
◎「回転塔型太陽光発電設備」のコスト削減策
一見すると「回転塔型太陽光発電設備」は既存の「野立架台設置型」にコスト的に太刀打ちできない観がありますが、設備自体のコスト比較ではなく、以下の削減策を考慮した総合コストで比較する必要があります。
・回転塔の標準化を進めて工場での大量生産によるコスト削減と品質の向上を図る
・標準化は回転塔をパッケージ化して輸送・現場建設でのコスト削減を図る
・設備の保守要員を育成して設備の定期的な巡視を行い顧客満足度の向上を図る
・現場で回転塔に破損・異常が発生しても工場へ持ち帰って補修し現場復旧ができる
・工場製作主体とすれば天候に左右される現場工事量が減るので工期削減が実現できる
・建設敷地の空地利用から生み出された利益も総合コストに加える
以上、「回転塔型太陽光発電設備」の実用化には乗り越えるべき課題は沢山ありますが、実用化を達成すればそれ以上に遣り甲斐と夢がどんどん膨らみます。
皆さん!! 是非、本プロジェクトにご参加ください。そして皆さんの力で「回転塔型太陽光発電設備」の実用化を進めましょう。
★ 電気技術に興味がある方で、当該実験に立ち会って観測データーの整理にご協力頂けるスタッ
フを募集いたしますのでお申し出ください。
- プロジェクト実行責任者:
- 吉村孝義
- プロジェクト実施完了日:
- 2022年4月30日
プロジェクト概要と集めた資金の使途
プロジェクト責任者が設計・製作した実験装置を使って本プロジェクト課題である「回転塔型太陽光発電装置が既存の野立架台型の発電量を上回ることの検証を行う。 集まった資金は、 ・実験装置の製作据付費 (回転塔型、野立架台型の両発電装置、付帯電気設計と工事費など) ・実験用敷地の借地代 ・実験のデーター収得、取りまとめ纏めに協力頂くスタッフの日当 ・実験報告書の作成
あなたのシェアでプロジェクトをさらに応援しよう!
プロフィール
あなたのシェアでプロジェクトをさらに応援しよう!
リターン
1,000円
¥1,000|応援コース
・実験設備の写真とともに感謝のメールを送ります。
・実験結果を適宜報告いたします。(可能なら毎日)
・実験が完了したら実験結果・決算報告・実験以降の取り組みなどをまとめた実験報告書を作成して送付いたします。
・報告書には支援頂いた方々のお名前を記載いたします。
・検証実験が成功した場合、実験報告書に記載する実験データーは実用化を目指す支援者様にとって装置性能に自信を持つための大きな支えになると考えます。
・実験報告書には、私がこれまでにミニ実験から得た知見も記載します。
・もし、支援者様が実用装置を手掛けられる場合には、ご要望に応えて設計の参考となるような資料や具体策もご提供し、且つ、一緒に検討する機会も持たさせて頂くことも可能です。
・支援者の方には、実用化のための具体的技術を提供して一緒に考えて行きたいと思います。
・また、ご希望の方には当該アイディアの特許出願に際して共同出願者とさせて頂きます。
- 申込数
- 3
- 在庫数
- 制限なし
- 発送完了予定月
- 2022年5月
3,000円
¥3,000|応援コース
・実験設備の写真とともに感謝のメールを送ります。
・実験結果を適宜報告いたします。(可能なら毎日)
・実験が完了したら実験結果・決算報告・実験以降の取り組みなどをまとめた実験報告書を作成して送付いたします。
・報告書には支援頂いた方々のお名前を記載いたします。
・検証実験が成功した場合、実験報告書に記載する実験データーは実用化を目指す支援者様にとって装置性能に自信を持つための大きな支えになると考えます。
・実験報告書には、私がこれまでにミニ実験から得た知見も記載します。
・もし、支援者様が実用装置を手掛けられる場合には、ご要望に応えて設計の参考となるような資料や具体策もご提供し、且つ、一緒に検討する機会も持たさせて頂くことも可能です。
・支援者の方には、実用化のための具体的技術を提供して一緒に考えて行きたいと思います。
・また、ご希望の方には当該アイディアの特許出願に際して共同出願者とさせて頂きます。
- 申込数
- 0
- 在庫数
- 制限なし
- 発送完了予定月
- 2022年5月
1,000円
¥1,000|応援コース
・実験設備の写真とともに感謝のメールを送ります。
・実験結果を適宜報告いたします。(可能なら毎日)
・実験が完了したら実験結果・決算報告・実験以降の取り組みなどをまとめた実験報告書を作成して送付いたします。
・報告書には支援頂いた方々のお名前を記載いたします。
・検証実験が成功した場合、実験報告書に記載する実験データーは実用化を目指す支援者様にとって装置性能に自信を持つための大きな支えになると考えます。
・実験報告書には、私がこれまでにミニ実験から得た知見も記載します。
・もし、支援者様が実用装置を手掛けられる場合には、ご要望に応えて設計の参考となるような資料や具体策もご提供し、且つ、一緒に検討する機会も持たさせて頂くことも可能です。
・支援者の方には、実用化のための具体的技術を提供して一緒に考えて行きたいと思います。
・また、ご希望の方には当該アイディアの特許出願に際して共同出願者とさせて頂きます。
- 申込数
- 3
- 在庫数
- 制限なし
- 発送完了予定月
- 2022年5月
3,000円
¥3,000|応援コース
・実験設備の写真とともに感謝のメールを送ります。
・実験結果を適宜報告いたします。(可能なら毎日)
・実験が完了したら実験結果・決算報告・実験以降の取り組みなどをまとめた実験報告書を作成して送付いたします。
・報告書には支援頂いた方々のお名前を記載いたします。
・検証実験が成功した場合、実験報告書に記載する実験データーは実用化を目指す支援者様にとって装置性能に自信を持つための大きな支えになると考えます。
・実験報告書には、私がこれまでにミニ実験から得た知見も記載します。
・もし、支援者様が実用装置を手掛けられる場合には、ご要望に応えて設計の参考となるような資料や具体策もご提供し、且つ、一緒に検討する機会も持たさせて頂くことも可能です。
・支援者の方には、実用化のための具体的技術を提供して一緒に考えて行きたいと思います。
・また、ご希望の方には当該アイディアの特許出願に際して共同出願者とさせて頂きます。
- 申込数
- 0
- 在庫数
- 制限なし
- 発送完了予定月
- 2022年5月













