
支援総額
目標金額 3,500,000円
- 支援者
- 290人
- 募集終了日
- 2025年8月18日

ぬるぬるのお引越|万博・落合陽一 null²パビリオン次なる場所へ
#ものづくり
- 現在
- 217,886,000円
- 支援者
- 12,393人
- 残り
- 29日

日本で唯一の冤罪ラジオ番組はまだまだ続けなくてはいけない使命がある
#人権
- 総計
- 10人

多くの猫を幸せにするためのご支援を〜(マンスリーらぶサポ)
#動物
- 総計
- 63人

夜の世界で孤立・困窮している女性たちに、必要な支援を届けたい
#医療・福祉
- 総計
- 162人

物価高でごはん食べられない若者に今すぐ食糧を|緊急支援2025冬
#子ども・教育
- 現在
- 11,839,000円
- 寄付者
- 317人
- 残り
- 29日
山口朝鮮初中級学校を支援! ーつないでいこう未来へー
#地域文化
- 総計
- 58人

えん罪のない世界へ!IPJサポーター
#起業・スタートアップ
- 総計
- 79人
プロジェクト本文
目標達成の御礼とネクストゴール(第二目標)について
いつもあたたかい応援、ご支援をいただきまして本当にありがとうございます。
おかげさまで6月20日(金)に開始した本プロジェクトは、約1ヶ月で目標金額としていた350万円に到達いたしました。
多くの方に支えられてこのプロジェクトがここまで来られたことに、心から感謝しています。これからは、このご支援を大切に活かし、責任を持ってプロジェクトを進めてまいります。
そして、ここで終わりではなく、より内容を充実させるため、また多くの方に事件の実像を知ってもらうための取り組みを追加し、ネクストゴールの設定させていただきました。まずはいただいたご支援をしっかり形にしていくことが最優先ですが、もし引き続き見守り・応援いただければ幸いです。
ネクストゴールとして450万円(+100万円)を設定し、クラウドファンディングの募集期間終了の8月18日まで継続させていただくことになりました。新たに集めた資金は、コンテンツの追加、実際に会って情報交換をする場の開催に使用したいと考えています。
仮にネクストゴールの金額を達成できなかった場合、ご支援いただいた資金で実施できる範囲にて、実行させていただく予定でおります。
引き続き、この挑戦を見守り、応援いただけましたら幸いです。
【ネクストゴールの概要】
●「青色紙コップ」の3DCG化
「青色紙コップ」は、カレーが調理されたガレージのゴミ袋から見つかったもので、その後の鑑定でヒ素の付着が確認されたことから、重要な証拠物の一つとされています。判決では林眞須美さんが自宅にあったヒ素をこの青色紙コップに入れて持ち出し、カレー鍋に入れたと認定しています。
しかし、弁護人に示された「青色紙コップ」の証拠写真は複数あり、そこに写った紙コップの色は白色や黄色に見えるものがあります。これらの証拠写真に写った「青色紙コップ」は全て同一のものなのか大きな疑問があるため、写真から3DCG化することにより確認、分析したいと考えております。
●事件当日のガレージ内の人の動きをCGで再現
事件当日、カレーが調理されたガレージには、林眞須美さんを含め複数の女性が出入りしていました。女性たちは林眞須美さんのTシャツの色や首にタオルを巻いていたかどうかの供述していますが、その内容が変遷していることが分かっています。
事件当日の人の動き、供述の変遷をCGによって視覚化することで、より多くの人に矛盾点を理解してもらいたいと考えております。
●シンポジウムの開催
次のステップとして、皆さんと共に考えるシンポジウムを開催したいと考えています。
すでに目標達成したプロジェクトの成果物を発表・報告すると共に、専門家や弁護士を招き、事件について分かりやすく解説します。
【金額の内訳】
・青色紙コップの3DCG化(15万円)
・事件当日のガレージ内の動きの再現および供述の変遷の視覚化(55万円)
・シンポジウム開催(25万円)
・その他、諸経費(5万円)
ごあいさつ
和歌山カレー事件の犯人とされている林眞須美死刑囚の長男です。
カレー事件が起きたのは1998年7月25日、僕が小学5年生のときでした。両親が逮捕されたのはそれから2ヶ月後、ちょうど運動会当日の朝でした。僕たちは運動会ではなく、児童養護施設に連れて行かれました。慌ただしく家を出るとき、台所に母が作りかけたお弁当があるのが目にとまりました。大好物の唐揚げでした。あのとき母の手料理を食べておけば良かったと、今も思い出すことがあります。
あれから27年、母は逮捕されてからカレー事件に関しては一貫して無実を訴え続けています。僕も大人になって事件について詳しく知るなかで、「冤罪の可能性」があると考えるようになり、これまでSNSやメディアの取材を通じてさまざまな情報発信をしてきました。
冤罪の可能性があるカレー事件…情報提供の場を作りたい
僕が冤罪の可能性があると感じたのは、二十歳の頃に判決文を読んでからです。自分が記憶していた事件当日の様子とは全く違うことが判決文に描かれていたのです。事件があった日、僕はカレーが作られた民家のガレージで母と次女がおしゃべりしているところを見ました。警察の聴取でもそう証言しました。
しかし判決では、母はガレージに「一人」でいて、そのときヒ素を入れたことになっており、僕が二人でいるところを見たという証言は「家族をかばうための虚偽」だと切り捨てられていました。思い返せば聴取で、僕が記憶通りに話しても、担当刑事は「そうじゃないだろう!」と机をバンバン叩き、まるで「取調べ」のようでした。
判決文の中で母は、卑劣で残忍な無差別殺人を行うサイコパスな女性、死刑に相応しい絶対的な殺意を持って犯行に及んだ「毒婦」として描かれています。僕たち家族の証言は身内を擁護する証言として考慮されず、目撃証言や状況証拠などを積み重ねて勝手なストーリーをつくり上げられている、そう感じています。というのも90人近い捜査員が一軒の民家の家宅捜索に入って、4日目にやっとキッチンのシンク下からヒ素が付着したタッパーを見つけたり、現場検証後に目撃証言が変遷していたり…。
近年は京都大学名誉教授の河合潤さんがヒ素の科学鑑定にデータを元にして疑問を唱えるなど、判決の信頼性が揺らいでいることは確かです。「状況証拠を積み重ねた」と言われますが、僕としては状況証拠しか出せていない感覚で、仮に母が犯人だとしても死刑判決を下すだけの根拠を示すことが検察はできておらず、それで人の命を左右して良いのかという疑問をいまも抱き続けています。
これまでもこうした疑問について、マスメディアのインタビューに答えたり、書籍に記したり、SNSで発信したりしてきました。昨年公開されたドキュメンタリー映画「マミー」でもその内容の一部を知ることができます。しかしそうした情報は単発的、一面的にならざるを得ず、事件の全体像を伝えることは難しいと感じています。またネット上にはこの事件に関して玉石混交の情報が溢れ、何が事実なのかを判別することが難しくなっています。
そこで今回、カレー事件に関して継続的に情報共有できる場=ウェブサイトを作りたいと考え、協力者とともにプロジェクトを立ち上げることにしました。
真実の解明と再審開始のために、みなさまのご支援をお願いいたします。
資料や取材に基づいた確かな情報を届けたい
カレー事件を扱ったドキュメンタリー映画「マミー」(2024年公開)を制作した二村真弘です。事件に関するウェブサイトの立ち上げ・運営を長男さんとともに進めていくことになりました。
6年前に長男さんのトークイベントに参加したことをきっかけにカレー事件に冤罪の疑いがあることを知り、そこから自分自身で関係者の取材を始め、完成したのが「マミー」です。この映画では死刑判決の根拠となった目撃証言が実はあいまいだったこと、科学鑑定の信頼性が大きく揺らいでいること、また事件当時の恣意的な報道などを当事者へのインタビューや残されている資料を元に描いています。
映画が公開されると、たくさんの方が劇場に足を運んで下さり、「事件当時の報道などから林眞須美が犯人で間違いないと思っていたが、いまは疑問を抱いている」「事実を明らかにして欲しい」という感想が多く寄せられました。映画によって、冤罪の可能性があることを知らせる役割は果たせたと思う一方、映像化できたのは取材した内容のほんの一部であり、裁判や判決などの複雑な内容をすべて伝えられたわけではありません。
これまでの取材で私がたどり着いた結論は、林眞須美さんを有罪とした裁判所の事実認定には疑問を抱かざるを得ず、再審開始によって検察が保有している未開示証拠を開示し、改めて事実の見極めをすべき、というものです。
また再審によって事実を明らかにするためには「世論」の後押しが必要です。再審無罪判決を勝ち取った袴田巌さんの弁護士は、最終的に検察が特別抗告を断念した有効打は、インターネットで集まった約4万筆もの署名だったと振り返っています。こうした世論が出来上がった背景にはメディアによる検証や情報提供が行われたことで社会的な議論が起き、袴田さんを有罪とした判決が誤っているのではないかと多くの人が考え、声を上げるようになったからだと考えています。
カレー事件についても継続的に考えてもらうための場を作ることが必要だと思います。
一足飛びに「これは冤罪事件だ」と断言するのではなく、現在進行中の再審請求の内容や死刑判決の矛盾点といった事件の詳細を掲載し、カレー事件に興味を持った方が事実に基づいた情報にアクセスでき、理解を深められることが大切だと考えております。さらに、事件を検証するための独自の映像コンテンツを制作し、発信していきたいと思います。
みなさまのご理解とご支援のほど、どうぞよろしくお願いいたします。
ドキュメンタリー映画「マミー」公式HP https://mommy-movie.jp/
プロジェクトの目的と事務局「98 Retrial」の立ち上げ
このプロジェクトでは、以下を目的としています。
・和歌山カレー事件に関する情報発信
・冤罪の可能性についての検証と可視化
・新たな情報提供の呼びかけ
当プロジェクトを遂行するにあたり、運営事務局として任意団体「98 Retrial」(読み方:キューハチ・リトライアル)を立ち上げました。
カレー事件が起きた1998年の「98」と再審を意味する「Retrial」を組み合わせた団体名で、事件発生からの時間経過を表し、再審を求める活動をするという意味が込められています。
■支援金の使い道について
【目標金額】
350万円
【資金使途】
ウェブサイトの作成・運用費、CG制作、コンテンツ制作費など
【内訳】
ウェブサイト作成・運用費 40万円
CG制作費 180万円
コンテンツ制作費 50万円
コンテンツ制作外注費 80万円
※林眞須美様、林健治様、ご長男様からプロジェクトを行うこと、名称と画像掲載を行うことの許諾を取得しております。
※本プロジェクトの資金は「98 Retrial」の会計責任者である二村朋子が受け取ります。プロジェクトは「98 Retrial」が遂行致します。
ウェブサイトのコンテンツ案
□ 事件の概要、事件の経過などの基本情報
⇨事件発生から現在の再審請求にいたるまでの基本情報(随時更新)
□ 冤罪の可能性を示すテーマの深堀り
⇨犯行動機の有無、目撃証言の信憑性、保険金詐欺事件の実態、
Tシャツの色に関する証言の変遷、ヒ素の希少性など、
争点となるテーマごとに図解も含めて分かりやすく説明
⇨新たな取材で判明した内容も加え、検証を行う
□ 第一審、第二審、最高裁の判決文 全文掲載
⇨匿名化をした上で全文を掲載
⇨判決文でポイントとなる箇所を取り上げて解説、検証する
□ 第3回再審請求の概要と解説
⇨現在、和歌山地方裁判所で審理が続いている再審請求の内容について詳しく紹介
弁護士による解説
□ 質問コーナー/SNSに投稿されたコメント、質問への回答
⇨YouTubeやカレー事件を取り上げた記事には多くのコメントが寄せられているが、
事実誤認や単なる噂話が含まれているため、Q&A方式で正しい情報を伝える
⇨一審で黙秘した理由、カレー事件と長女との関係など。長男本人、協力してくれる弁護士が回答
□ 情報提供の呼びかけ
□ 再審法改正の動き
□ イベントや関連情報の案内(長男出演情報、開催イベント)
□ 参考図書、記事、動画案内
新たに制作する独自コンテンツの一つは、近隣住民の目撃証言の検証です。
この目撃証言は最高裁判決で「夏祭り当日、被告人のみがカレーの入った鍋に亜ヒ酸を混入する機会を有しており、その際、被告人が調理済みのカレーの入った鍋のふたを開けるなどの不審な挙動をしていたことも目撃されている」として林眞須美さんを犯人とする重要な根拠の一つとして示されています。
しかし、弁護団が証言内容の確認を行うと、近隣住民が目撃したとされる場所からカレー鍋が置かれていたガレージの間には、白いレースのカーテン、網戸、エゴの木が生い茂っており、ガレージの様子は十分に見えなかったと考えられ、公判のなかでは目撃場所が自宅1階でなく2階だったと証言を変えています。(この証言をした方は当時未成年であり、検察の主張に合うような証言をしてしまっている可能性も否定できないと考えています。)第3回の再審請求では弁護団が、実際には目撃が不可能だったと示す航空写真も新証拠として提出しています。
そこで近隣住民が目撃したとされる民家の2階からガレージが実際どのように見えたのか、フォトグラメトリや当時の図面、写真などを組み合わせてCGで再現したいと考えています。事件当時の植生なども正確に再現することで、証言の信憑性が明らかになると考えています。またここで制作したCGは、弁護団とも相談の上、再審請求の資料としても提出することができればと考えています。
ウェブサイトを通じて、広く情報提供の呼びかけも行いたいと考えています。
例えば、事件当時、和歌山県内に存在していたヒ素(亜ヒ酸)についての情報提供です。
公判や判決文のなかでは、当時「ヒ素は希少だった」という主張(認定)が何度も出てきます。再審請求の棄却決定でも、ヒ素の科学鑑定の証明力が減退したことを認めながらも、ヒ素は希少であり、林眞須美さん以外に入手することが難しかった、という理由を挙げています。
しかし、実態としては和歌山市内の販売業者を通じて、1ヶ月に1トン、50キログラムのドラム缶にして20缶ほどが流通していたことが明らかになっています。取材した白アリ駆除業者も「和歌山に多いイエシロアリにはヒ素がよく効くし、値段も安い。扱いも簡単だから使う業者は多かったと思う。」と話していました。
もし当時流通していたヒ素をいまも保管しており、定量分析など行うことができれば、結果によっては新たな証拠にもなり得ると考えています。こうした情報提供の呼びかけをウェブサイトやSNSを通じて行いたいと考えております。
林 眞須美さんからのメッセージ
私は、カレー事件には、全く関係なく、もう28年近くも収容され続けています。
動機、計画性、指紋等も全くなく、未必の殺意だとして「死刑」 命とひきかえの刑とされています。
私は、犯人ではなく、28年近くも国に収容「死刑」だとしてされ続けることも全くありません。
5/3に、「死刑確定者が106人」とのことで全国の7かしょの施設に収容中ですが、私は有実の人殺しの方々と同じにされたくもありませんし、「死刑囚」なんて言われたり、訳されたりすら多大なる苦痛の日々です。
初孫の痛々しさを…供養をしてあげなければと、過ごしています。
令和7年5月16日 12:40記
林 眞須美
林 健治さんからのメッセージ
私は林眞須美の夫の林健治です。
妻・眞須美がカレー事件の犯人として、数十年勾留されています。
私たち家族はいまだにカレー事件の犯行は妻・眞須美の犯行とは納得していません。
今後とも長男ともども尽力していきたいと思います。
ご理解いただけますよう、よろしくお願いいたします。
林 健治
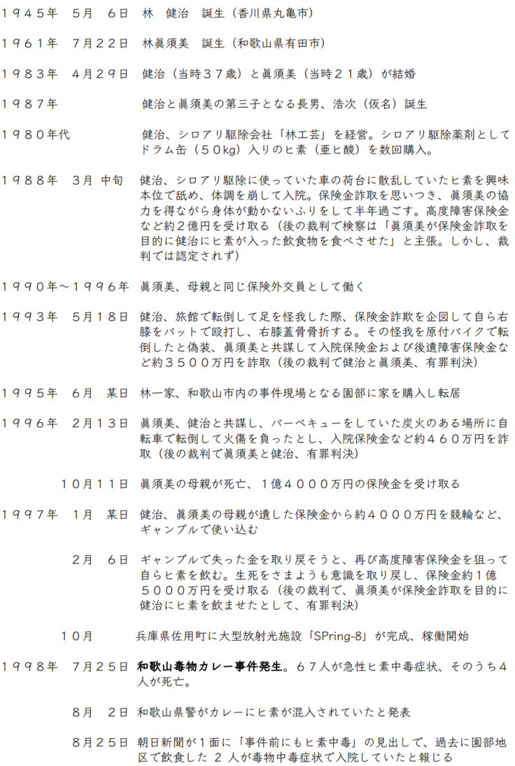
和歌山カレー事件とは?(事件の概要)
1998年7月25日、和歌山市で行われた夏祭りで住民らが作ったカレーが振る舞われ、口にした人が次々と激しい腹痛に襲われ、嘔吐。67人が救急車で病院に搬送され、小学生を含む4人が死亡した。
当初は食中毒が疑われたが、急性ヒ素中毒であることが判明すると、警察は何者かがカレーに猛毒のヒ素を混入したとみて捜査。疑惑の目が向けられたのは、現場付近に暮らす林健治・眞須美夫妻。健治がシロアリ駆除会社をかつて経営してヒ素を取り扱っており、保険金詐欺を繰り返していたことがスクープされると「疑惑の夫婦」として大きな注目を集めるようになる。
そして事件発生から約5か月後の10月4日、林眞須美はカレー事件とは別件の保険金詐欺の容疑で逮捕され、12月9日にはカレーの鍋にヒ素を混入したとして、殺人と殺人未遂の容疑で再逮捕された。
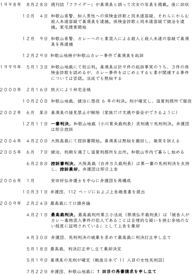
裁判では犯行を裏付ける直接の物的証拠がない中でも一審・二審ともに死刑判決。一貫して事件への関与を否定した林眞須美だったが、2009年4月、最高裁で死刑が確定。戦後日本で11人目の女性死刑囚となった。林眞須美と弁護団は再審開始を訴え続けており、現在は第3回再審請求が和歌山地裁によって審理中。
林 眞須美さん長男プロフィール
1987年、和歌山市生まれ。98年7月に発生した「和歌山毒物混入カレー事件」の犯人として逮捕された林眞須美死刑囚の長男。
事件当時は小学5年生だったが、両親が逮捕されてからは、高校3年まで和歌山市内の養護施設で暮らし、現在は会社員として働いている。2019年には事件当時の家族や町の様子、死刑囚となった母への思い、父や兄弟への思いなどを綴った本「もう逃げない。~いままで黙っていた「家族」のこと~」を上梓。同年ツイッターでの発信を始める。
長男「X」アカウント
「もう逃げない。~いままで黙っていた「家族」のこと~」(ビジネス社)
https://www.amazon.co.jp/dp/4828421157
応援メッセージのご紹介
龍谷大学名誉教授 石塚伸一
1998年夏、和歌山カレー毒物混入事件が起きてから四半世紀を超えました。2009年最高裁で死刑判決は確定し、多くの人はこの事件も終わったと考えているでしょう。しかし、林眞須美さんは、いまも大阪拘置所で裁判のやり直しを求めています。2024年の袴田さんの再審無罪で司法は過ちをおかすことはみんなが知りました。裁判所と検察官に誤った判断であることを認めさせるため、わたしたちが司法と正義を取り戻すため、みなさん一緒に頑張りましょう。
和歌山カレー事件年表
- プロジェクト実行責任者:
- 二村真弘(98 Retrial)
- プロジェクト実施完了日:
- 2025年12月31日
プロジェクト概要と集めた資金の使途
1998年7月25日に起きた和歌山カレー事件で犯人とされた林眞須美さんは今も無実を訴え、再審請求をしています。このプロジェクトは林眞須美さんの長男と事件を取材してきたスタッフが、冤罪の可能性を含め、事件に関連する多角的な情報提供の場(ウェブサイト)を作ることで、カレー事件について改めて広く議論してもらうことを目指しています。支援いただいた資金は、ウェブサイト作成やコンテンツ制作費用に使用させていただきます。
あなたのシェアでプロジェクトをさらに応援しよう!
プロフィール
あなたのシェアでプロジェクトをさらに応援しよう!
リターン
3,000円+システム利用料
3,000円プラン
⚫︎感謝のメールをお送りします
⚫︎活動報告を致します
※お一人様で複数口のご支援も可能です。
- 申込数
- 135
- 在庫数
- 制限なし
- 発送完了予定月
- 2025年10月
5,000円+システム利用料
5,000円プラン
⚫︎感謝のメールをお送りします
⚫︎活動報告を致します
※お一人様で複数口のご支援も可能です。
- 申込数
- 62
- 在庫数
- 制限なし
- 発送完了予定月
- 2025年10月
3,000円+システム利用料
3,000円プラン
⚫︎感謝のメールをお送りします
⚫︎活動報告を致します
※お一人様で複数口のご支援も可能です。
- 申込数
- 135
- 在庫数
- 制限なし
- 発送完了予定月
- 2025年10月
5,000円+システム利用料
5,000円プラン
⚫︎感謝のメールをお送りします
⚫︎活動報告を致します
※お一人様で複数口のご支援も可能です。
- 申込数
- 62
- 在庫数
- 制限なし
- 発送完了予定月
- 2025年10月























