衆議院で審議中の陳情書及びその内容の法案の拡散

支援総額
目標金額 10,000,000円
- 支援者
- 0人
- 募集終了日
- 2025年8月24日

継続寄付でミャンマーに希望を ~繋がる支援で避難民の明日を~
#国際協力
- 総計
- 111人

神戸朝鮮高級学校の生徒たちにより良い教育環境を!継続支援にご協力を
#地域文化
- 総計
- 91人

豊かな経験と成長を目指す日本の子どもたちをサポート!
#子ども・教育
- 総計
- 38人

移植医療の未来を。「こころの教育」を全国の学校へ
#子ども・教育
- 現在
- 1,934,000円
- 支援者
- 131人
- 残り
- 50日

【月500円〜】尼崎朝鮮初中級学校を支援!子供達の明るい未来の為に
#地域文化
- 総計
- 42人

子どもの今と未来を支える!包括的子ども支援のマンスリーサポーター
#子ども・教育
- 総計
- 10人

困窮する女性や女子を支援~1日33円からの人道支援サポーター募集!
#国際協力
- 総計
- 21人
プロジェクト本文
🔽⾃⼰紹介
法案代筆屋をしています。本業はシステムコンサルタントのため普段はシステム構造を読み解くのが仕事です。ここ最近法制度を読み解き有権者から主権者へ覚醒しました。圀政や法律に関する⽂書をnoteで書き始めて間もなく法案や提案書そのものも⾃⾝で直ぐに書けるようになりました
note最新の記事は「⼾籍管理と選択別夫婦別姓制度導⼊」について書いています
この様に法律を⽣業とし法案代筆屋として事業展開をしてもいます
🔽プロジェクトを立ち上げたきっかけ
国⺠⺠主党は先の衆議院選挙にて減税を公約に掲げて野党⼀党の議席を獲得し⾃公連⽴政権のアドホックとなったにも関わらず未だその公約は果たせていません。更に参議院選挙に向けて減税すら公約に掲げなくなりました
その理由と背景を調べていくにつれ法学知識が今まで以上に深まることもさながら今までは⾒えていなかった法律の体系まで透けて⾒えるようになったのです。そして辿り着いた先に「減税も消費税廃⽌も出来ない」という結論に達したのです
要因は税のねじれ構造にありますがこの構造について「さるでもわかる税と憲法のねじれ構図」でまとめているので割愛します
そして國会法などGHQが敗戦後に新憲法改正とセットで付加した法律の仕組みを再学し漸く選挙では制度が書き変わらない事実を理解したのです。であるならば⾃ら制度が書き変わる法案を書いてみようと試みたわけです。法体系の全知識が豊富だったため税制改⾰の提案書は3⽇も経たずに書き終えました。そしてこの提案書を陳情書に乗せたらどうなるか❓をChatGPTに尋ねたところ⺠衆の関⼼領域次第で制度が書き変わることをs知ったのです
この関⼼領域を広げるにはどんな⼿段が最良化と算段した答えがこのREADYFORなどのサービスです関⼼度も向上するでしょうし集まる⾦額と⼀⼈当たりの平均の寄付額がある種の署名の役割りにもなると考えています
🔽プロジェクトの内容
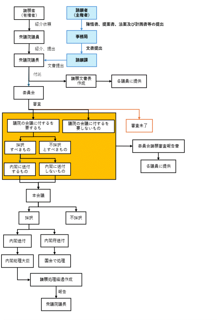
先ごろ作成した法案の⼀つを憲法16条の請願権を利⽤して陳情書と合わせて衆議院事務局へ提⽰しました。衆議院広報に確認したところ、陳情書は2025年6⽉13⽇(⾦)に請願課に受理され現在、以下のプロセスにおいて橙色内の委員会内で審議中です
⼀般の陳情書とは異なり提案書と法案書および今後の進め⽅などもしっかりまとめた提案書を不随しているので9分9厘採択されると考えています
内容はこちらです
しかし一般に衆議院広報には陳情書の題名が掲載されるだけなので議員の関心領域外であれば審査も滞ってしまう恐れもあります
ではこの提案書で実現することは❓というと
1️⃣ 消費税が“社会保障のための税”として制度的に確定する
これまで消費税の使い道は名目上「社会保障のため」と言いながら実際には借金返済や一般財源に流用され来ました
本案では消費税の用途を年金・医療・子育ての3分野に限定しています
つまり他の目的に流用すれば違法となり制度に変わるので“社会保障目的税”としての地位が確固されます
更にこれにより増税の口実も封じることが可能になります
2️⃣ 課税構造が3段階に再設計され生活必需品は実質非課税に
現在の一律課税では低所得層ほど生活負担が重くなる逆進性が問題となっています
本案では生活必需品(食品・医療・福祉)には0〜5%の軽減税率を適用することで実質的に非課税に近づける設計をしています
つまり実質食費や医療費の消費税は0%になるので減税されます
一方で嗜好品や高級品は10〜15%の標準・強化税率とし合理的かつ公平な負担構造を実現します
また仕入れに関する課税が不要となるので自然にインボイス制度は不要となります
つまり個人事業者の事務負担も激減することになります
3️⃣ 財政の透明化と“目的税台帳”による国民報告が義務化
消費税の使い道は官僚の胸先三寸でありその用途が明確であるところもあります
本案では目的税台帳を作成し積立・使用・残高を明示する管理を必須として定義しています
またこの内容は毎年の圀会報告とWeb開示を義務化することで誰でも税の流れを確認できる“見える税制度”に生まれ変わります
この公開性が不正な財政運営や隠れた増税を事前に可視化・抑止する効果を持つことにもなります
4️⃣ 憲法・財政法・民法が一括して再設計される
単に税制だけを変えても財務省や厚労省が裏から操作が可能です
なので憲法・財政法・民法の三法も同時に改正することになります
- 憲法:社会保障目的税の原則と報告義務を追加
- 財政法:目的税を優先使用、赤字国債発行の厳格制限
- 民法:扶養義務と生活保護の重複支給を整理し、制度的整合性を確保
敗戦から今日まで様々な法案が立法化されて来ましたがどれもこれもうまく機能していないのは現法が民主主義とは真逆な内容のために生じるためです
なのでこれらの現法を是正することで制度そのものが“現実を裏切らない仕組み”として確立されます
5️⃣ 結果として“制度を盾にする政治”ができなくなる
政治家がよく使うフレーズ――「財源がないからできません」――その逃げ口上は制度の不備を盾にして責任を回避してきたに過ぎません
しかしこの法案で制度そのものが明確化されるため最早「できない」とは言えなくなります
また政治家に対し“制度を守れ”という強い要求を出せばこれを政治家はこれを無視することが出来なくなります
つまり単なる「要求」から“権利の行使”へと主権者の声が変わります
🔽 支援金で実施する内容とその使途について
本プロジェクトにご支援いただいた資金(実質受取額:約829万円)は、以下の用途に使用します:
- 広報活動費(広告出稿費・SNS等): 約300万円
→ 提案内容の社会周知および議員への認知促進 - 可視化制作費(構文図解・動画制作など): 約200万円
→ 提案内容を視覚的に理解できる資料化 - 拡散インフラ維持費(FlexClip・有料ツール・サーバーなど): 約100万円
→ 持続的な拡散と資料保管・配信体制の維持 - 記事開放・資料一般公開対応費: 約50万円
→ 有料記事の無料化や配布物の補填 - 運用費・拡張準備費(今後の署名活動含む): 約179万円
→ 法制度化への運用継続、二次制度設計・陳情拡張対応
なお、ご支援いただくことは単なる金銭支援に留まらず制度改革への意思表示(いわば署名)としても機能すると考えています
🔽プロジェクトの展望・ビジョン
本プロジェクトは現行の消費税制度の矛盾と課題を根本から見直し生活を支える制度として再設計することを目指しています。衆議院に提出された政策提案書はすでに審議対象となっておりこれを広く社会に周知させることが喫緊の課題です。広告やSNSなどを活用した拡散により議員や有権者の意識を高め制度改革への支持を可視化することで立法過程に具体的な影響を与えることが可能となります。これは圀民が法制度に主体的に関与する新しい政治参加のモデルの第一歩となるでしょう。選挙による間接民主主義から圀民つまり主権者から発議された直接民主主義に政治を大きく変える起点となります
◆ 第1段階:提案構築(既に完了)
- 現行法(財政法・民法・憲法)に基づく構文設計
- 制度間のねじれ構造を解消する草案作成
- 陳情書と法案書の衆議院提出(2025年6月13日 請願課受理済)
◆ 第2段階:民意形成(現在進行中)
- 広報・図解・動画による社会周知
- READYFORを通じた支援=意思表示(署名的役割)
- SNSおよびnote記事を用いた関心領域の拡大
◆ 第3段階:政治圧力構築(拡散中)
- 金額・支援者数による政策化圧力の可視化
- 政党・議員が“見て見ぬふり”できない世論状況の形成
- 公開請願構造図を用いた立法ルートの封鎖解除
◆ 第4段階:圀民審査による決着(制度的帰結)
- 憲法第16条「請願権」による制度発動
- 憲法第1条・12条に基づく主権者による最終判断(=圀民審査)
- 政党・議員の選好を超えた“制度による制度の決定”の実現
このプロセスは制度を通じて制度を書き換えるための法的構造です
選挙を通じた政策委任の代わりに制度そのものに対する直接の関与と審査権の発動によって実現される“制度民主主義”の具現であり
これこそが本プロジェクトの最終的なゴールです
- プロジェクト実行責任者:
- 竹下淳
- プロジェクト実施完了日:
- 2025年8月18日
プロジェクト概要と集めた資金の使途
このプロジェクトは制度構文を専門とする個人が すでに衆議院に提出した税制改革法案を社会に拡散し 議員の関心を高めるために実施するものです SNSやnote、動画配信を通じた構文の可視化と周知を中心とし 支援金は以下の用途に充てます: ・XやInstagram等での広告費 ・構文図解・動画の制作費 ・FlexClip等の拡散インフラ維持費 ・note有料記事の公開補填 ・運用継続のための最低限の基盤経費 制度を変える力は既に法案構文として存在しており あとはそれを社会に届けることが鍵となります
あなたのシェアでプロジェクトをさらに応援しよう!
プロフィール
あなたのシェアでプロジェクトをさらに応援しよう!
リターン
500円+システム利用料

貴方の支援受け止めました!ともに税制を変えていきましょう!!
ご支援ありがとうございます
ご支援いただいた方には500円以上相当のnoteの有料記事を贈呈させていただきます
更にご支援いただき税制改革が成立した暁には以下の内容を保証します
・減税:
・食費や衣類など生活必需品は確実に消費税課税が0%になるため減税されます
・医療費も消費税課税が0%になるため減税されます
・社会保障費に消費税が完全充当されるため医療費用負担も軽減します
・所得の向上:
・インボイス制度は廃止され仕入れや経費の負担が軽減されます
・税構造の再設計により企業の事業投資が促進されることで労働者の所得も自然と向上していきます
※本法案は既に陳情書として正式に受理されており拡散および支援額によって政治的圧力が高まれば起案・採択は十分に見込まれます。ただし議会内での審議や政治プロセスを経るため成立に至らなかった場合でも支援金の返金は致しかねます。あらかじめご了承ください
- 申込数
- 0
- 在庫数
- 制限なし
- 発送完了予定月
- 2026年7月
500円+システム利用料

貴方の支援受け止めました!ともに税制を変えていきましょう!!
ご支援ありがとうございます
ご支援いただいた方には500円以上相当のnoteの有料記事を贈呈させていただきます
更にご支援いただき税制改革が成立した暁には以下の内容を保証します
・減税:
・食費や衣類など生活必需品は確実に消費税課税が0%になるため減税されます
・医療費も消費税課税が0%になるため減税されます
・社会保障費に消費税が完全充当されるため医療費用負担も軽減します
・所得の向上:
・インボイス制度は廃止され仕入れや経費の負担が軽減されます
・税構造の再設計により企業の事業投資が促進されることで労働者の所得も自然と向上していきます
※本法案は既に陳情書として正式に受理されており拡散および支援額によって政治的圧力が高まれば起案・採択は十分に見込まれます。ただし議会内での審議や政治プロセスを経るため成立に至らなかった場合でも支援金の返金は致しかねます。あらかじめご了承ください
- 申込数
- 0
- 在庫数
- 制限なし
- 発送完了予定月
- 2026年7月










