
支援総額
目標金額 300,000円
- 支援者
- 43人
- 募集終了日
- 2024年8月30日
解説冊子の進捗とプロジェクトに関するお知らせ
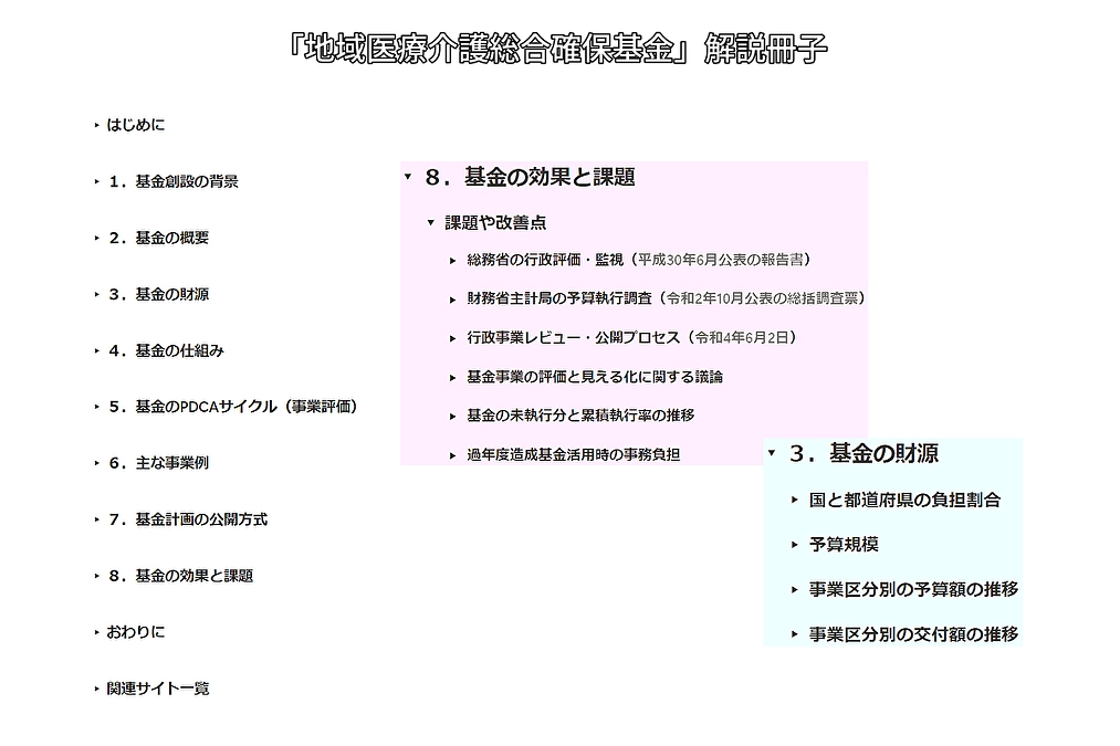
現在、ツールの開発と並行して「地域医療介護総合確保基金」の解説冊子を作成しております。
厚生労働省の予算案や「医療介護総合確保促進会議」の資料を確認しましたところ、予算案と実際の交付額に大きな乖離が見られる年度がいくつかみられました。
これらの乖離の要因についても、「医療介護総合確保促進会議」の議事録などから可能な限り読み取り、解説冊子に盛り込みたいと考えております。
より深い理解が得られる解説冊子を目指して、引き続き努力してまいります。
今しばらくお待ちいただけますよう、お願い申し上げます。
【予算額推移(億円)】

出所:厚生労働省「各部局の予算案の概要(厚生労働省所管予算案関係)」(医政局・老健局)
【交付額推移(億円)】

出所:「医療介護総合確保促進会議」
【区分対応表】
Ⅰ-1:地域医療構想の達成に向けた医療機関の施設又は設備の整備に関する事業「病床機能分化・連携推進事業」
Ⅰ-2:地域医療構想の達成に向けた病床の機能又は病床数の変更に関する事業「病床機能再編支援事業」
Ⅱ:居宅等における医療の提供に関する事業「在宅医療推進事業」
Ⅲ:介護施設等の整備に関する事業(地域密着型サービス等)「介護施設等整備事業」
Ⅳ:医療従事者の確保に関する事業「医療従事者確保事業」
Ⅴ:介護従事者の確保に関する事業「介護従事者確保事業」
Ⅵ:勤務医の労働時間短縮に向けた体制の整備に関する事業「勤務医労働時間短縮事業」
引き続き、応援いただけますと幸いです。どうぞよろしくお願いいたします。
リターン
3,000円+システム利用料

感謝メール
感謝のメッセージをメールでお届けいたします。
- 申込数
- 9
- 在庫数
- 制限なし
- 発送完了予定月
- 2024年10月
5,000円+システム利用料

心からの感謝メール
感謝のメッセージをメールでお届けいたします。
- 申込数
- 7
- 在庫数
- 制限なし
- 発送完了予定月
- 2024年10月
3,000円+システム利用料

感謝メール
感謝のメッセージをメールでお届けいたします。
- 申込数
- 9
- 在庫数
- 制限なし
- 発送完了予定月
- 2024年10月
5,000円+システム利用料

心からの感謝メール
感謝のメッセージをメールでお届けいたします。
- 申込数
- 7
- 在庫数
- 制限なし
- 発送完了予定月
- 2024年10月

雪国の訪問診療を守る!安心を届ける新たな訪問診療車両導入へご支援を
- 現在
- 6,302,000円
- 支援者
- 109人
- 残り
- 14日

不安な将来をみんなで解決!"いしいさん家"サポーター大募集!
- 総計
- 12人

多世代・多地域ごちゃまぜ地域サロン ~マンスリーサポーター募集~
- 総計
- 2人

まちを再生する訪問看護「Nurse&Craft」サポーター募集!
- 総計
- 2人

マンスリーサポーター募集|0歳から100歳まで切れ目ない仕組みを
- 総計
- 0人

「育てる仕事で未来をつくる」 メダカ養殖で就労支援を応援したい!
- 現在
- 0円
- 支援者
- 0人
- 残り
- 25日

車いすユーザーの社会参加を応援する!WheeLog!サポーター
- 総計
- 43人










