
支援総額
目標金額 1,020,000円
- 支援者
- 244人
- 募集終了日
- 2022年4月24日

猫伝染性腹膜炎を患ったポンちゃんの明日をつないで頂けないでしょうか
#動物
- 現在
- 198,000円
- 支援者
- 45人
- 残り
- 8時間

【4歳10ヶ月悪性リンパ腫】愛猫きなこの抗がん剤治療のためのご支援
#医療・福祉
- 現在
- 220,000円
- 支援者
- 58人
- 残り
- 33日

ジジを助けたいです。元野良猫ジジのFIP治療費のお願い。
#動物
- 現在
- 510,000円
- 支援者
- 91人
- 残り
- 3日

【尿管閉塞】愛猫ノエルくんに治療費のご支援をお願い致します。
#子ども・教育
- 現在
- 166,000円
- 支援者
- 29人
- 残り
- 9日

命の危機が迫っています!僧帽弁閉鎖不全症・三尖弁閉鎖不全症
#医療・福祉
- 現在
- 737,000円
- 支援者
- 64人
- 残り
- 17日

【進行性脊髄軟化症】2度大手術をしたイブラへ、治療費ご支援のお願い
#医療・福祉
- 現在
- 229,000円
- 支援者
- 35人
- 残り
- 13日

せぴうるにゃんこサポーター募集
#子ども・教育
- 総計
- 19人
プロジェクト本文
終了報告を読む
▼自己紹介
はじめまして。この度は当プロジェクトをご覧いただきありがとうございます。
飼い主の松村と申します。
愛犬のコルトは2010年4月19日生まれ、11歳のオスのチワワです。
↑お鼻のピンクの縦縞がチャームポイント
ボール遊びやお散歩中に走ることが大好きで活発ですが、人見知りが激しく内弁慶な性格です。食欲旺盛で、カリカリのご飯もすごい勢いで平らげます。よく寝て・よく食べ・よく遊び、とても元気で健康に過ごしてきました。
↑誕生日にワンちゃん用のピザをもらうコルト。「待て」の間は食べ物から目をそらして必死で待ちます。
▼プロジェクトを立ち上げたきっかけ
かかりつけ医で心雑音がすると伝えられたのは2018年4月でした。一緒に過ごしていて何も変わったところもなく、俄には信じられませんでした。しかし、別の獣医師からも心雑音がすると言われ重大な疾患だったら命に関わるとの助言をいただき同年7月に心臓検査をしてもらったところ僧帽弁閉鎖不全症だと診断されました。
この時点では症状としては軽度で経過観察となりました。
その後半年毎に定期検査をし2019年10月に僧帽弁閉鎖不全症のステージが進行したと診断されエナラプリル(降圧薬)とピモベンダン(強心剤)の投薬治療がスタートしました。
※現在、エナラプリル1錠(夕1錠)とピモベンダン2錠(朝夕1錠)を毎日欠かさず飲んでいます。
2020年3月の定期チェックで再拡大が見られ薬用量を増量、同年7月の定期チェックでも良化がみられずフロセミド(利尿薬)が追加されました。
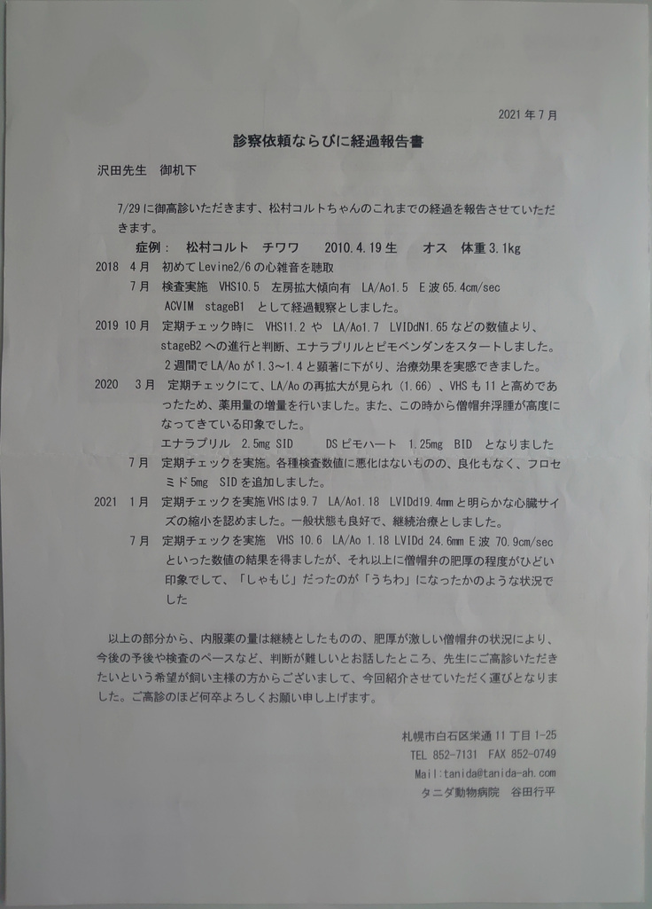
2021年1月の定期チェックでは心臓サイズの縮小がみられ継続治療となったのですが、同年7月の定期検査で僧帽弁の肥厚がひどくなっていると指摘を受け、心臓病に詳しい動物病院を紹介していただきすぐに再検査してもらう運びとなりました。
※かかりつけ医から心臓病に詳しい動物病院への診察依頼・経過報告書です。病気の進行について詳しく書かれています。
心臓手術を受けられる動物病院を紹介していただき、再度心臓の検査をしてもらったところ、僧帽弁逆流率は72%と重度、今後逆流量が増加してさらに左心房圧が上昇し肺水腫を起こす可能性がある。また他の腱索(心臓の弁と左心室壁を繋ぐ組織)の断裂が進行した場合は急性の肺水腫を引き起こし死亡する可能性もあり、現在行っている内科的治療の継続での1年生存率は50%以下だと担当医より告げられました。
※心雑音のグレードは6段階中5段階目まで悪化していました。
※一年生存率50%以下との告知。頭が真っ白になったのを今でも覚えております。
コルトが僧帽弁閉鎖不全症になった時から、インターネットなどでも情報収集をし肺水腫のサインを見逃さないように観察を心がけていました。眠っている時の呼吸の回数や心拍数なども時々測ったり、咳をしていないか気にかけたり、疲れやすくなっていないか食欲は落ちていないかなど気にかけています。素人目ですが、飼い主の私から見てコルトの状態は検査結果が信じられないほど元気なのです。
手術をするかしないか相当悩みました。
今元気なのに手術をしてもしものことがあったら…とどうしても考えてしまいます。
かかりつけ医の獣医師にもこの検査結果を見てもらい、手術をすべきか相談しました。
どの獣医師にも「この心臓の状態で元気でいられることが奇跡だと思った方が良い」と言われました。かかりつけ医では同じ病気で内科的治療を続け入退院を繰り返しているワンちゃんの現状も教えていただきました。退院してすぐに肺水腫を起こしてまた入院という日々の子もいるとのこと。
肺水腫を起こして溺れたような状態で苦しみながら亡くなった愛犬のお話や、先住犬が肺水腫で亡くなりその苦しむ姿が本当に辛くて次のワンちゃんには手術を受けさせたお話などを見て、コルトを肺水腫で苦しませたくないという思いが強くなり、手術を受ける事を決断しました。
手術を受けることを決め、2021年9月に行った血液検査報告書です。
この時の検査で血液型も調べ、一般的な血液型で輸血の問題は無いと言われました。
2022年2月に手術前の心臓チェックを行い、7月のチェック時よりも逆流率が減少(72%→68%)し、左心室と左心房が少しだけ小さくなり左心房圧も低下。病態は安定していますが僧帽弁逆流は進行する病気なので、致命的な発作を起こす前に予定通り僧帽弁修復術を行うこととなりました。
※新型コロナの影響で上に記載されている3月17日の手術予定は延期となり4月15日に変更となりました。
手術は2022年4月15日を予定しております。
激しく遊ぶことが禁じられているので大好きなボール遊びが出来ません。本人は分かっていないので、ボールを持ってきて私の前に置き「遊ぼう」と尻尾を振ってきます。その姿がいじらしくて可哀想で、伝わらないと分かっていても「ダメなんだよ、はしゃげないんだよ、遊べないよ」と言い聞かせています。
↑ボール遊びが出来ないので今は噛むオモチャでストレスを解消しています。
この小さい身体にこんな大手術を受けさせることは果たしてコルトにとって幸せなことなのか、とも考えました。幸いなことにまだ肺水腫を起こしたことがなく、心臓以外の臓器はとても健康な状態にあります。僧帽弁修復術の成功率は90%で手術中や術後の合併症など危険を伴いますが、他の臓器が健康な状態にあることはプラスだと言われました。
手術が成功して、また大好きなボール遊びをコルトが満足いくまで付き合いたい。お散歩中のダッシュもさせてあげたい、何より私より遥かに短い一生を出来る限り長く全うさせてあげたい。その一心で手術を決意しました。
コルトを助けたい一心で手術を決意したものの、手術の費用はとても高額です。
手術費用に加え、手術前の検査費用・入院費・手術後の定期検査代・薬代などを足していくと200万円を超えるお金がかかります。これまでにも毎月の薬・定期的な心臓の検査・血液検査で多額の出費をしており貯金はギリギリの状態です。手術費用をどう工面しようかと頭を悩ませていたところクラウドファンディングが同じ病気で苦しんでいる子たちの命を繋いでいることを知り、このプロジェクトを立ち上げようと決めました。
↑薬代の明細書です。項目の心臓内服がそれにあたります。こちらで30日分です。2019年10月より毎月処方して頂いております。
↑直近の心臓検査・血液検査にかかった費用明細です。
新型コロナウイルスの影響で多くの方々が大変な思いをされていることは重々承知しております。このような個人的なプロジェクトで不快な想いをされた方がいらっしゃったら申し訳ございません。また飼い主としての不甲斐なさに厳しいご意見もあるかと思います。
勝手なお願いだと思われるかもしれませんが、それでもコルトとまだまだ一緒にいたい、助けたいと願わずにはいられません。
どうか皆様のお力をお貸し下さい。
▼プロジェクトの内容
資金につきましては、全額手術・入院・術後検診費用に充てさせていただきます。
予定している費用は以下の通りです。
・手術費用…88万円
・入院費…約10日で50〜60万円
・術後検診…1回約4万円×6回=約24万円
合計 約162万円
クラウドファンディング目標金額 1,800,000円
(内 手数料12%…216,000円+税21,600円 振込金額1,562,400円)
上記を目標としておりますが、
第一目標を手術費用+手数料等の102万円と致します。
内訳は下記の通りです。
手数料(税別)12%……122,400円
税10% …………………12,240円
振込金額………………885,360円
上記を第一目標とし、皆様からのご支援をお願いいたします。
※当プロジェクトはAll or Nothing型で実施されるため1円でも目標金額に到達しない場合は全額支援者様に返金される方式です。
※万が一、治療期間中にコルトが亡くなってしまった場合でも、ご支援金の返金は致しかねます。その場合、皆様からいただいた資金はこれまでの治療費・検査費等に充てさせていただきます。
↑おもちゃで遊ぶのが大好きで、器用におもちゃを運んできます。
▼プロジェクトの展望・ビジョン
手術が成功したらコルトは12歳の誕生日を迎えます。12歳は人間で言えば60代。初老を迎えたぐらいになりますが、私にとってはいつまでも赤ちゃんのように可愛いコルトです。手術が成功すれば今まで飲んでいたお薬からも徐々に解放されます。ここ数年、病気のために運動を制限されてきましたが元々は活発な性格です。コルトが気の済むまで一緒に遊び、穏やかな日常を一緒に過ごす事が出来れば何より嬉しいです。
また、このプロジェクトを通して犬の僧帽弁閉鎖不全症の事をより多くの方に知っていただき、手術で助かる命がある事を伝えられたらと思っています。
そして、同じように愛犬がこの病気になり日々苦しんでいる飼い主様達に選択肢の一つとしてこのような方法もあるのだと希望を持ってもらえたら幸いです。
本クラウドファンディングに関するお問合せは以下までご連絡ください。
連絡先:まつむらコルト coluchicchi@gmail.com
READYFOR事務局:
ペットの治療費用を集めるクラウドファンディングに関しては、以下のガイドラインもご確認ください。
ペットの治療費用を集めるクラウドファンディングに関する当社の考え
- プロジェクト実行責任者:
- 松村充
- プロジェクト実施完了日:
- 2022年4月24日
プロジェクト概要と集めた資金の使途
コルトの僧帽弁修復術を行います。資金につきましては、全額治療費に充てさせていただきます。万が一、治療期間中にコルトが亡くなってしまった場合でも、ご支援金の返金は致しかねます。その場合、皆様からいただいた資金はこれまでの治療費・検査費等に充てさせていただきます。
リスク&チャレンジ
- プロジェクトに必要な金額と目標金額の差額について
- 必要金額と目標金額の差額は自己資金と借入金などで補います。
あなたのシェアでプロジェクトをさらに応援しよう!
プロフィール
初めまして。 愛犬のコルトが僧帽弁閉鎖不全症と診断されてから4年。 投薬治療を続けてきましたが徐々に症状が悪化してしまい、最悪の事態を迎える前に手術をすることを決意しました。 元気だった頃のように大好きなボール遊びを思う存分させてあげたい、と願っています。 皆様の温かいご支援をよろしくお願いいたします。
あなたのシェアでプロジェクトをさらに応援しよう!
リターン
1,000円+システム利用料

がんばれコルト1
☆コルトへのご支援ありがとうございます☆
☆メールにてお礼と経過報告と共にコルトの画像を添付しお送りいたします。
- 申込数
- 127
- 在庫数
- 制限なし
- 発送完了予定月
- 2022年5月
3,000円+システム利用料

がんばれコルト2
☆コルトへのご支援ありがとうございます☆
☆メールにてお礼と経過報告と共にコルトの画像を添付しお送りいたします。
- 申込数
- 68
- 在庫数
- 制限なし
- 発送完了予定月
- 2022年5月
1,000円+システム利用料

がんばれコルト1
☆コルトへのご支援ありがとうございます☆
☆メールにてお礼と経過報告と共にコルトの画像を添付しお送りいたします。
- 申込数
- 127
- 在庫数
- 制限なし
- 発送完了予定月
- 2022年5月
3,000円+システム利用料

がんばれコルト2
☆コルトへのご支援ありがとうございます☆
☆メールにてお礼と経過報告と共にコルトの画像を添付しお送りいたします。
- 申込数
- 68
- 在庫数
- 制限なし
- 発送完了予定月
- 2022年5月
プロフィール
初めまして。 愛犬のコルトが僧帽弁閉鎖不全症と診断されてから4年。 投薬治療を続けてきましたが徐々に症状が悪化してしまい、最悪の事態を迎える前に手術をすることを決意しました。 元気だった頃のように大好きなボール遊びを思う存分させてあげたい、と願っています。 皆様の温かいご支援をよろしくお願いいたします。











