
寄付総額
目標金額 5,000,000円
- 寄付者
- 270人
- 募集終了日
- 2023年4月29日
2024年度外傷手術トレーニング受講費用補助 募集開始
『北海道の「避けられた外傷死」を撲滅する -外傷外科医育成プロジェクト-』をご支援いただいております皆様,こんにちは。北海道大学 消化器外科II教室です。
ご案内が遅れましたが,2024年度の本クラウドファンディングによる外傷手術トレーニング受講費用補助を5月10日より開始させていただきましたので,ご報告させていただきます。
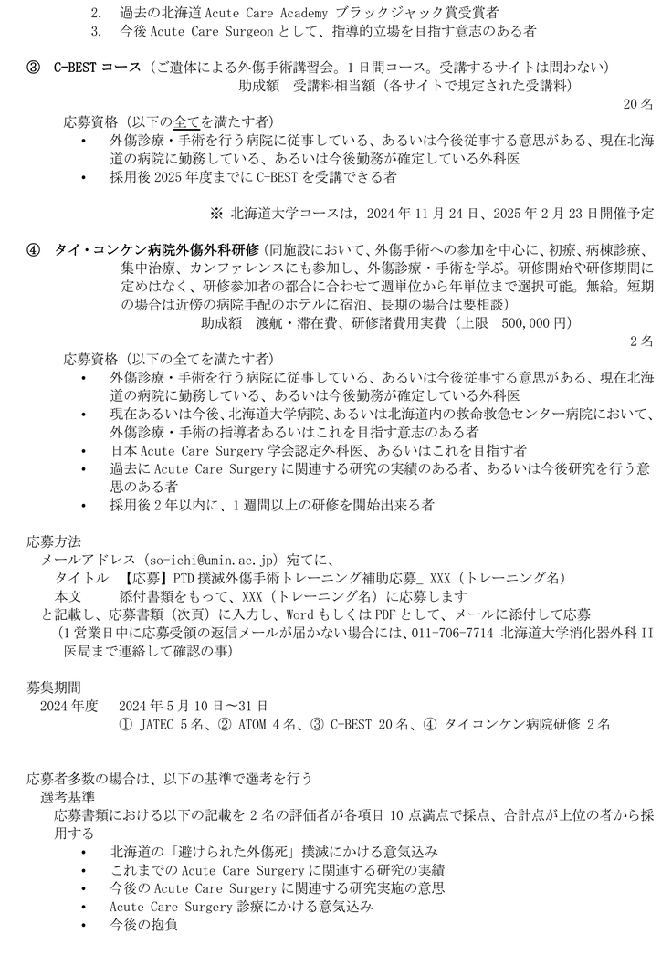
概要は,以下の通りです。
・募集期間:令和6年5月10日〜31日
・募集:以下の4項目。いずれも2025年度までに実施する事が条件となります
① JATEC 5名、② ATOM 4名、③ C-BEST 20名
※受講するサイトは北海道大学に限定しない事となりました
④ タイコンケン病院研修 2名
(研修期間は、2週間以上から1週間以上に変更となっております)
詳細は、下の募集要項をご覧下さい。
対象となります皆様からの御応募をお待ちしております。 また,もしお近くに応募対象となる方がかられましたら,是非とも本募集要項をご転送ください。
それでは,今後とも何卒よろしくお願いいたします。



ギフト
5,000円+システム利用料
5000|寄附コース
※法人・団体の方は、下部にある【法人・団体様用】コースをご選択ください。
● お礼のメール
● 活動報告レポート(pdf)
上記に加え、以下の北大フロンティア基金からの御礼をお送りします。
● 寄附金領収書
● 銘板の掲出(北大フロンティア基金への寄附累計20万円達成時)※希望者のみ
● 北大フロンティア基金からの御礼(https://www.hokudai.ac.jp/fund/gratitude/)
※寄附金領収書は2023年7月末までに送付します。なお、領収書の日付は、READYFORから北海道大学に入金のある2023年6月9日(金)の日付となります。
- 申込数
- 55
- 在庫数
- 制限なし
- 発送完了予定月
- 2023年12月
10,000円+システム利用料
10000|寄附コース
※法人・団体の方は、下部にある【法人・団体様用】コースをご選択ください。
● お礼のメール
● 活動報告レポート(pdf)
上記に加え、以下の北大フロンティア基金からの御礼をお送りします。
● 寄附金領収書
● 銘板の掲出(北大フロンティア基金への寄附累計20万円達成時)※希望者のみ
● 北大フロンティア基金からの御礼(https://www.hokudai.ac.jp/fund/gratitude/)
※寄附金領収書は2023年7月末までに送付します。なお、領収書の日付は、READYFORから北海道大学に入金のある2023年6月9日(金)の日付となります。
- 申込数
- 124
- 在庫数
- 制限なし
- 発送完了予定月
- 2023年12月
5,000円+システム利用料
5000|寄附コース
※法人・団体の方は、下部にある【法人・団体様用】コースをご選択ください。
● お礼のメール
● 活動報告レポート(pdf)
上記に加え、以下の北大フロンティア基金からの御礼をお送りします。
● 寄附金領収書
● 銘板の掲出(北大フロンティア基金への寄附累計20万円達成時)※希望者のみ
● 北大フロンティア基金からの御礼(https://www.hokudai.ac.jp/fund/gratitude/)
※寄附金領収書は2023年7月末までに送付します。なお、領収書の日付は、READYFORから北海道大学に入金のある2023年6月9日(金)の日付となります。
- 申込数
- 55
- 在庫数
- 制限なし
- 発送完了予定月
- 2023年12月
10,000円+システム利用料
10000|寄附コース
※法人・団体の方は、下部にある【法人・団体様用】コースをご選択ください。
● お礼のメール
● 活動報告レポート(pdf)
上記に加え、以下の北大フロンティア基金からの御礼をお送りします。
● 寄附金領収書
● 銘板の掲出(北大フロンティア基金への寄附累計20万円達成時)※希望者のみ
● 北大フロンティア基金からの御礼(https://www.hokudai.ac.jp/fund/gratitude/)
※寄附金領収書は2023年7月末までに送付します。なお、領収書の日付は、READYFORから北海道大学に入金のある2023年6月9日(金)の日付となります。
- 申込数
- 124
- 在庫数
- 制限なし
- 発送完了予定月
- 2023年12月

北海道の医療の未来を担う、若き人材育成プロジェクトにご寄附を。
- 現在
- 4,819,000円
- 寄付者
- 149人
- 残り
- 29日

地域医療を守るため、ともに走ろう|ドクターカー更新プロジェクト
- 現在
- 7,283,000円
- 寄付者
- 259人
- 残り
- 29日

東京国立博物館|価値ある文化財を救い出す。源氏物語図屏風、修理へ
#伝統文化
- 現在
- 61,815,000円
- 寄付者
- 2,863人
- 残り
- 29日

新たな命を守る1分がここにある。新生児専用救急車の更新にご支援を
- 現在
- 55,283,659円
- 寄付者
- 1,368人
- 残り
- 8日

語りで伝承されるモン族の民話を絵本で未来に残したい
- 現在
- 390,000円
- 支援者
- 50人
- 残り
- 41日

福岡県宇美町が災害派遣トイレ網に参加、町民の命と尊厳を守る!
- 現在
- 310,000円
- 寄付者
- 10人
- 残り
- 41日

綾部市が災害派遣トイレネットワークに参加、市民の命と尊厳を守る
- 現在
- 1,020,000円
- 寄付者
- 38人
- 残り
- 41日









